ПРИМЕНЕНИЕ МЕТОДА ЗАМЕЩЕНИЯ С
ИСПОЛЬЗОВАНИЕМ ЭЛЕКТРИЧЕСКОГО КАЛИБРОВАННОГО АТТЕНЮАТОРА ДЛЯ ИЗМЕРЕНИЯ МОЩНОСТИ
ОПТИЧЕСКОГО ИЗЛУЧЕНИЯ
Джанузакова Р.Д., Такен С.
Для когерентных ВОСП наряду с затуханием и дисперсией оптического волокна важную роль играют поляризационные характеристики
волокна. При использовании одномодовых однополяризационных световодов возникает
потребность в их измерении Для пассивных компонентов ВОЛС (ответвителей,
аттенюаторм фильтров, разъемов) приходится контролировать спектральные
характеристики и затухание; отражения.
Метод замещения основан на
сравнении измеряемого затухания с затуханием калиброванного переменного
ослабителя. В качестве такого ослабителя возможно применение градуированного
оптического аттенюатора, который вводится в опорный канал. Мощность излучения
на выходе этого канала регулируется аттенюатором до значения, равного мощности
на выходе измеряемого канала, содержащего ОВ или ОК. Измеряемое затухание будет
равно затуханию аттенюатора.
В
другом варианте реализации этого метода вместо оптического аттенюатора
используется электрический калиброванный аттенюатор, вносящий затухание в
электрический сигнал на выходе опорного канала. Производится сравнение
электрических сигналов на выходе этого канала с выходным сигналом измеряемого
канала. Показание аттенюатора, при котором имеет место равенство сигналов,
соответствует измеряемому затуханию.
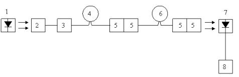
Упрощенная
схема устройства для измерения затухания методом замещения по модулирующей
частоте электрического сигнала приведена на рис. 1.

Рисунок 1. –
Структурная схема устройства для измерения затухания методом замещения по
модулирующей частоте:
1 – лазер; 2
– скремблер; 3 – фильтр оболочечных мод; 4 – делитель мощности излучения; 5 –
стыковочное юстируемое устройство, контролируемое под микроскопом; 6 –
измеряемое оптическое волокно; 7 –фотодетекторы (идентичные в опорном и
измеряемом каналах); 8 – усилители модулирующей частоты; 9 – модулятор
импульсных сигналов частоты; 10 – балансный синхронный коммутатор; 11 –
осциллографический нуль-индикатор; 12 – калиброванный аттенюатор (на частоте
F); 13 – импульсы в измеряемой цепи; 14 – импульсы в опорной цепи.
Источник
излучения лазер 1 имеет стабилизированное питание и термостатирован. Это
обеспечивает строгое постоянство его режима. Излучение после скремблера 2 и
фильтра оболочечных мод 3 оптическим делителем 4 разделяется по двум каналам.
Измеряемый канал состоит из юстируемого стыковочного устройства 5, в котором
измеряемое волокно 6 прецизионно стыкуется с делителем 4, фотодетектора 7 и
усилителя модулирующей частоты f. Опорный канал включает в себя также
'фотодетектор 7 и усилитель модулирующей частоты 8, идентичные тем, которые
входят в измеряемый канал. Источник модулирующей частоты 9 управляет делителем
излучения 4, периодически (импульсно) перекрывая проходящее через него
излучение.
Таким
образом, по каналам (измеряемому и опорному) проходит импульсное излучение.
Модуляция света реализуется вращающимся обтюратором, прерывающим оптический
пучок, проходящий между двумя линзами. Коэффициент деления мощности излучения
устройства 1:10. Электрические импульсы 13, 14 из обоих каналов поступают
синхронно, но в противофазе на балансный синхронный коммутатор 10, на выходе
которого включен осциллографический нуль-индикатор 11. Калиброванный
электрический аттенюатор 12 на частоте модуляции F вносит в коммутатор 10
затухание в пришедшие по опорному каналу импульсы.
При
равенстве вносимого затухания измеряемого объекта на выходе балансного
коммутатора среднее значение напряжения, определяемое по нуль- индикатору,
будет равно нулю.
Описанное
устройство обеспечивает диапазон измерения до 50 дБ при погрешности ±(0,1–0,2)
дБ. Реализация этой схемы достаточно сложна (ряд деталей устройства ради
упрощения описания опущены). Применение этого метода в условиях эксплуатации не
рационально. Его следует рассматривать как разновидность лабораторных методов
измерений.
Метод вносимых потерь
основан на последовательном измерении мощности оптического излучения на выходе
измеряемого волокна оптического кабеля и на выходе вспомогательного волокна,
армированного оптическим соединителем.
Метод применяют для измерения затухания оптических
кабелей, оптические волокна которых армированы оптическими соединителями.
Измерения проводят на установке, схема которой указана
на рис. 2.


Рисунок.2. Измерение методом вносимых потерь
Оптические соединители, которыми армированы волокна
измеряемого кабеля и вспомогательное оптическое волокно, должны иметь известный
уровень потерь при соединении, указанный в стандартах или технических условиях.
С помощью устройства 8 регистрируют значение уровня
мощности на фиксированной длине (при измерении спектральной зависимости
затухания изменяют длину волны вводимого в волокно оптического излучения в
заданном спектральном диапазоне, при этом регистрируют значение уровня мощности
на выходе измеряемого волокна оптического кабеля во всем спектральном
диапазоне). В целях уменьшения случайной составляющей погрешности, измерения
повторяют не менее 3-х раз.
Вынимают измеряемое волокно оптического кабеля.
Сочленяют соединитель вспомогательного волокна с соединителем приемника
излучения и регистрируют значение уровня мощности на выходе вспомогательного
волокна. Эти измерения тоже повторяют не менее 3-х раз.
Затухание
измеряемого оптического кабеля определяют по формуле:
(1)
где
- затухание оптического
кабеля, дБ;
и
- значения сигналов,
соответствующие уровню мощности на выходе вспомогательного и измеряемого
оптического кабеля;
- среднее значение потерь в оптическом
соединителе, дБ;
- длина волны, на которой проведены измерения, мкм.
Коэффициент затухания измеряемого оптического кабеля
определяется по формуле:
(2)
Где
- коэффициент затухания оптического кабеля, дБ;
-
длина оптического кабеля, км.