Д.т.н.
Рыбочкин А.Ф, аспирант Мохсен Шамсан.
Юго-Западный
государственный университет, Россия
Алгоритм
диагностирования состояния объекта издающего акустический шум по анализу акустического шума на основе распознавания его виртуального образа
По
анализу акустического шума с использованием кодовых сообщений, ставится задача диагностики
бесчисленного числа состояний объекта издающего акустический шум [1].
В
данной работе рассматривается возможность диагностировать состояния объектов
издающих акустический шум, если классы имеют пересечение на основе
геометрического метода распознавания образов и применения теории нечетких множеств
[2].
C использованием
микрофона и прибора представляющего собой планшетный компьютер получают
диагностическое сообщение в виде частот kji появления Dj -кодов при длительности
реализации Li. При анализе
акустического шума прибор формирует параллельные
- двоичные числа кода
Dj разрядностью
(N – число
узкополосных частотных фильтров входящих в состав прибора, r – количество
разрядов)
На базе
наблюдаемых частот появлений кодов строятся двумерные проекции состояний
объекта издающего акустический шум. На рис. 2 построены проекции состояний
объекта издающего акустический шум

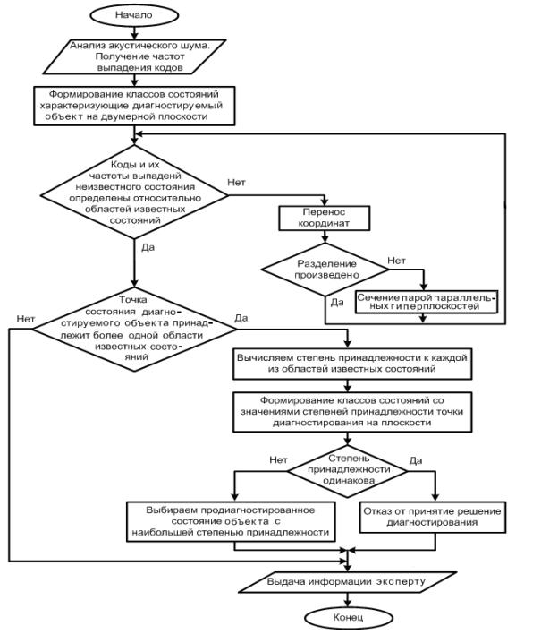
Рисунок 1 – Схема алгоритма диагностирования состояния
диагностируемого объекта издающего акустический шум
Чёрная точка соответствует полученной реализацией в
ходе мониторинга состояния объекта издающего акустический шум, которая может относиться,
как к первому классу, так и ко второму классу состояний, т.е. в ходе
мониторинга устанавливается принадлежность к эталонному состоянию, находящемуся в памяти компьютера.
.

(а) (б)
Рисунок 2
– Топология взаимного положения на плоскости {
},
соответствующая моменту времени t1: (а) –
после k-го переноса начала координат N!-мерного пространства состояния – А2(t1), B21 и В22,
соответственно; (б) − после k+1-го переноса начала координат N!-мерного
пространства состояния – А2(t1) и B21 , В22,
, соответственно. 1, 2, 3 – классы состояний характеризующие диагностируемый
технический объект издающий акустический шум
При этом на первом этапе решают задачу переноса
координат N! мерного пространства признаков,
добиваясь ситуации, когда имеет место пересечение только с одним из В2i. Если рассмотренный подход не позволяет выяснить
принадлежность диагностируемых признаков неизвестного состояния, то применяют
подход, базирующийся на теории нечетких множеств.
Второй подход реализуется в том случае, если имеют место
близко расположенные области состояний В2i, имеющие протяженную форму (рис. 3),
в таком случае применяют разделяющие гиперплоскости, чтобы разделить эти два
состояния.

(а)
(б)
Рисунок 3
– Двумерные проекции классов состояний. 4, 5 классы состояний, характеризующие
диагностируемый технический объект издающий акустический шум
Таким образом,
рассмотрена возможность вести мониторинг состояния технических объектов
издающих акустический шум по их акустическому шуму с использованием кодовых
сообщений, где наблюдается пересечение классов известных состояний.
список литературы
1. Рыбочкин А.Ф., Захаров И.С./Системный анализ сигналов пчелиных семей с использованием
кодовых сообщений. КГУ, Курск 2009. 400 с.
2. Кочеткова И.А. Способ распознавания состояния сердечно-сосудистой системы по его многомерному образу / В.М. Довгаль, В.М. Никитин, Е.А. Липунова, И.А. Кочеткова // Компьютерные науки и технологии: сборник трудов Второй Международной научно-технической конференции. 3-5 октября 2011, г. Белгород - Белгород: ООО «ГиК», 2011. - С. 193-198.