Мадиханова А.Б.,
Аскерова Л.С.
Карагандинский
государственный университет имени академика Е.А.Букетова, Казахстан
Разработка и изготовление печатных
плат
При разработке любого прибора необходимы
печатные платы, так как они обладают рядом существенных преимуществ.
Использование печатных плат создает предпосылки для механизации и автоматизации
процессов сборки радиоаппаратуры. Также применение новых технологий для
изготовление печатных плат позволяют уменьшить габаритные размеры приборов,
повысить надежность и эффективность теплоотвода для электронных компонентов.
В студенческом проектно-конструкторском бюро
ведутся исследования по разработке и изготовлению печатных плат для различных
приборов.
Новизной работы является использования
современного пакета прикладных программ Altium Designer,
а также изготовление печатных плат методом химической обработки. Метод
химической обработки, описанный в работе, является одним из самых универсальных
и не занимает много времени.
Для получение готового прибора необходимым и
неотъемлемым этапом является изготовление печатных плат. Существует
определенные этапы для разработке и изготовления их.
Основные этапы разработки печатной платы:
1. Разработка структурной
схемы
2. Разработка
принципиальной схемы
3. Разведение дорожек
4. Изготовление заготовки
печатной платы
5. Лужение
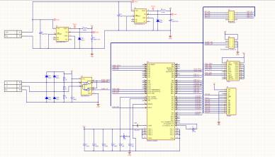
Перед тем как изготовить печатную плату,
необходимы структурная и принципиальная схемы прибора. Структурная схема
позволяет получить общее представление о том, что будет расположено на плате.
Без нее невозможно сделать принципиальную схему любого прибора. Пример
получение принципиальной схемы в Altium Designer
представлена на рисунке 1.

Рисунок 1 – Принципиальная схема
После
разработке структурной схемы строиться принципиальная схема с детальной
разработкой каждого электронного компонента. Принципиальная схема
разрабатывается в специальной программе Altium Designer.
Как только принципиальная схема прибора была создана все компоненты переносят в
файл для разведение дорожек. Разводку дорожек можно произвести в автоматическом
режиме или вручную. Автоматическое разведение дорожек может не получится, так
как некоторые дорожки могут пересекаются. В этом случае самым эффективным
способом является разведение дорожек самостоятельно. Время разведения зависит
от количества компонентов, расположенных на ней. Пример разведения дорожек
представлен на рисунке 2.

Рисунок 2 - Разводка
дорожек печатной платы
После получения готовой печатной платы на экране
монитора, ее распечатывают на высококачественном принтере. Сделанную распечатку
накладывают на стеклотекстолит и при помощи определенных химических процессов
получают готовую плату. Для того чтобы предостеречь печатную плату от коррозии
ее необходимо залудить и если есть возможность покрыть лаком. На изготовленную
печатную плату можно размещать и припаивать электронные компоненты.
Печатные платы позволяют уменьшить габаритные
размеры прибора и увеличить эффективность работы прибора на долгие годы. При
этом необходимо помнить, что существуют определенные этапы для их создания.