ЛЮБОТА В.С., ПІВЕНЬ О.Б.
Київський національний університет
технологій та дизайну
МІКРОПРОЦЕСОРНА СИСТЕМА КЕРУВАННЯМ ТЕМПЕРАТУРНИМ РЕЖИМОМ
ЗИМІВЛІ БДЖОЛИНИХ СІМЕЙ
Вступ. Питання захисту бджіл в зимовий час
було актуальним в всі часи. Так як з допомогою бджіл, створюється такий
корисний продукт як мед, який є цінним харчовим продуктом з великим спектром
лікувальних властивостей, багатий на велику кількість вітамінів і мінералів. У
цій роботі описані основні принципи та методи створення системи регулювання температури
приміщень зимівлі бджіл.
Постановка задачі розробки
проекту. Для захисту приміщень для
зимівлі бджолиних сімей від великих морозів економічно вигідно створити
мікроконтролерну систему для підтримки потрібної температури в приміщеннях. Вартість
мікроконтролерної системи не великої розрядності від ведучих фірм-виробників
може коливатися в межах від 240 до 560 грн. Тобто приблизно рівний вартості
меду отримуваного за сезон від одного вулика. Споживає мікроконтролерна система
дуже не значні об’єми електроенергії. При цьому мікроконтролерна система може
здійснювати автоматичне регулювання температури в приміщені шляхом увімкнення і
вимкнення системи нагрівання приміщення. Тому було вирішено створити пристрій керування
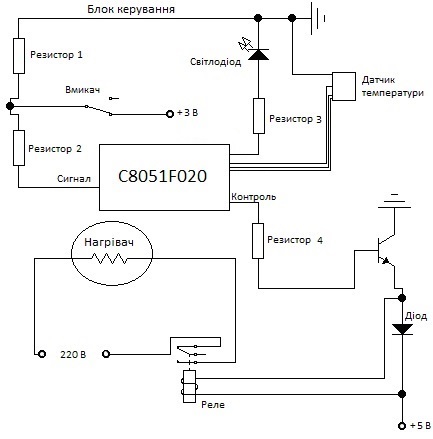
температурою в приміщенні на базі мікропроцесорної системи C8051F020
фірми Silicon Laboratories з чутливим датчиком температури для підтримки нормального температурного
режиму в приміщенні для зимівлі. Пристрій забезпечить збереження бджолиних
сімей навіть в найбільші морози, є автономним і не потребує втручання людини
для його контролю.
Шляхи вирішення проблем. При
розробці проекту можуть виникнути різноманітні проблеми і їх потрібно чітко
дослідити і знайти правильні і оптимальні підходи до проблем, які можуть
виникнути в процесі розробки проекту.
Перше, що потрібно
зробити вибрати найбільш підходящу мікропроцесорну систему з датчиком
температури які будуть задовольняти потреби регулювання температури. Було
прийнято застосувати мікросхему C8051F020, яка працює в парі з чутливим
датчиком температури DHT 22, який працює в температурному режимі від -40 до +80°C
і працює від напруги 3-5 В, що повністю задовольняє всі вимоги системи. Мікропроцесор
працює з напругою з 2,7 до 3,6 В, що
свідчить про мале споживання енергії.
Потрібно дотриматися
всіх мір техніки безпеки так як система може залишатися без контролю людиною
довгий час.
В завершені була
створена програма яка дозволяє керувати температурним режимом в приміщенні
зимівлі бджіл.

Рисунок 1 – Схема
мікропроцесорної системи.
Висновок. Була створена програма яка
дозволяє керувати температурним режимом в приміщенні зимівлі бджіл.
Література:
1. "Моя пасека" А. Манылов М.:
ОЛМА-ПРЕСС, 2000.
2. "Полное
практическое руководство для пасечников". Составитель Ю. Любенецкий.
3. Микроконтроллеры
AVR фирмы "Silicon Laboratories"
А. В. Евстифеев.: Додэка XXI, 2004.
4. Датчики
(перспективні напрямки розвитку) А. Ф. Алейников, В. А. Гридич.: Новосибірський
державний технічний університет. 2001.