Технічні науки/ Електротехніка і радіоелектроніка
Яремчук О.М.
Чорноморський державний університет імені Петра Могили
ПРИСТРІЙ
ДЛЯ ЕЛЕКТРОСТИМУЛЯЦІЇ СТОВБУРА СПИННОГО МОЗКУ
За кількістю звернень до терапевта біль у спині займає друге місце після
головного болю. У 80% випадків винуватцем прояву болю в спині є остеохондроз. Для
того, щоб проводити ефективне лікування, потрібно спочатку визначити причини
виникнення хвороби. На даний момент більшість методів лікування спрямована на усунення
наслідків, а не самої причини, тому при комплексному використанні електричного поля, ультразвукової хвилі та
лікарської речовини може бути досягнутий найкращий лікувальний ефект, а за
допомогою розробленої конструкції можна усунути причини хвороби.
Головною метою створення
приладу для лікування, профілактики хвороб хребта слід вважати підвищення
ефективності лікування. В зв’язку з цим, було введено блок електродів
(підпружинені точкові електроди, що проходять крізь отвори сіткового електроду)
та для підвищення глибини проникнення лікарської речовини до тканин людини
використано електрофорез з ультразвуковою хвилею [1,2],
на рис. 1 та 2 наведені функціональна схема приладу та блок-схема алгоритму роботи приладу.
Рис. 1. Функціональна схема комплексу

Рис. 2. Блок-схема алгоритму роботи приладу
Визначення
вимог та характеристик функціональних блоків пристрою
Мікроконтролерний блок
Мікроконтролер
здійснює керування такими основними блоками:
-
блоком генератора;
-
блоком підсилення сигналу ультразвукової частоти;
-
блоком вводу-виводу інформації.
МК містить у
своєму складі вбудовані допоміжні пристрої. Ці пристрої виконують свої задачі
під керуванням мікропроцесорного ядра мікроконтролера.
В даному
проекті було вирішено обрати мікроконтролер РІС 16F628. PIC16CXX – це 8-розрядні
мікроконтролери з RISC архітектурою. Вони
відрізняються низьким енергоспоживанням та високою швидкістю.
Блок вводу-
виводу інформації
Блок
вводу-виводу інформації представлений РКІ та трьома кнопками для організації
діалогу з оператором.
Роботу всього
комплексу регулює програма, що виконується на ПК, під управлінням ОС Microsoft
Windows. Для зв’язку з блоком керування використовується будь-який послідовний
порт ПК.
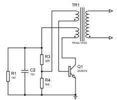
Блокінг-генератор
Для генерування прямокутних
імпульсів невеликої тривалості широко застосовують блокінг-генератори.
Блокінг-генератор можна розглядати як однокаскадний підсилювач з сильним
трансформаторним додатнім зворотнім зв’язком. Принципова схема транзисторного
блокінг-генератора з загальним емітером наведена на рис. 3 [4].

Рис. 3.
Електрична схема блокінг-генератора
Блок зворотного зв’язку по температурі
Під дією
струму електрофорезу відбувається підвищення температури. Вихід температури за
межі рекомендованих значень може привести до небажаних наслідків (роздратування
шкіри та в крайньому випадку опіки). Для боротьби з цими небажаними явищами
доцільно контролювати температуру і зменшувати інтенсивність впливу струму
таким чином, щоб температура утримувалась в заданих межах.
Блок
зворотного зв’язку по температурі призначений для надання інформації про
температуру електродів до ОМК.
- Діапазон температури поверхні шкіри – 20…45 0С;
- Точність виміру температури – 1 0С;
- Максимальне значення напруги на вході АЦП – 2,79 В.
- Мінімальне
значення напруги на вході АЦП – 1,44 В.
Проектування
блоку зворотного зв’язку по температурі
Проаналізувавши характеристики наявних терморезисторів та врахувавши вимоги
п. 2.3.6 в якості терморезистора R7 був обраний NCP03WF1040.
Вихідні дані для терморезистору NCP03WF1040:
кОм;
0С
К;
0С![]()
К;
К.
1) Розрахунок терморезистору NCP03WF1040 при
К
Розрахуємо значення опору RT2 для
К:
кОм.
Розрахуємо значення напруги U(RT2):
, де
А
мкА,
В.
2) Розрахунок терморезистору NCP03WF1040 при
К (рис. 4).
Розрахуємо значення опору RT2 для
К:
кОм. (1.5)
Розрахуємо значення напруги U(RT2):
, де
А
мкА.
В.

Рис. 4. Розрахункова схема терморезистору NCP03WF1040 при
К
Крок, який може розрахувати мікроконтролер складає 19 мВ. Мікроконтролер
може реєструвати температуру з точністю 0,2...0,3 0С.
Після проведеного розрахунку приймаємо:
кОм;
кОм.
Блок електродів
В даному
комплексі використано підпружинені точкові електроди, що проходять крізь отвори
сіткового електроду. Сітка є жорсткою конструкцією, що здатна передавати
зусилля та містить отвори для проходу електродів, коли подається незалежно на
кожен електрод потенціал. Тобто вплив може здійснюватись як точково, так і
всією сіткою, але при цьому потенціал подається один на поверхні сітки. Точкові
електроди використовується для впливу на локальні ділянки тіла. Вони
розміщуються над больовими точками. Напруга, яка подається до них, за допомогою
дротів, від джерела живлення, завдяки чому тече струм крізь шкіру і викликає
електричне роздратування для виникнення нервових імпульсів.
Через
електроди здійснюється одночасний вплив на пацієнта електричним полем та
ультразвуковою хвилею. На його зовнішній стороні фіксується п’єзовипромінювач [8].
Основними контактними елементами електроду є металевий контактний елемент
та корпус з діелектрика. На рис. 5 наведено схему одного підпружи-неного електроду
(інші виконані аналогічно).

Рис.5. Підпружинений точковий електрод: 1 –
струмопровідна пластина, 2 –діелектрик.
Товщина електродів
0,5 - 1,0 мм. Площа сітки, яка використовується для лікування, знаходиться в
межах від 10 до 20 кв. см. оптимальні значення густини струму становлять 0,03-
1 мА/кв.см. Якщо площа анода і катода різні, то густина струму в ланцюгу
встановлюється за найменшим електродом.
Напруга, при якій
проводиться електростимуляція з електрофорезом, складає 10-20 В.Також, на
амплітуду сигналу, що реєструється, та рівень перешкод впливає міжелектродна
відстань та площа поверхні. Окрім сітки з точкових підпружинених електродів,
можна використати конструкцію наведену на рис. 6.
Дана конструкція є
сіткою, яка складається з однакової кількості сіток та підпружинених точкових
електродів. В даній конструкції більш виражений точковий вплив, за рахунок
збільшення пружини. При натисканні, відбувається одночасний вплив точкових
електродів і сітки, що збільшує ділянку впливу.

Рис. 6. Схематичне
зображення системи електродів:
1–сітка з електродів, 2 – точковий
підпружинений електрод.
Автором
отримано патент на корисну модель приладу для лікування хвороб хребта за
рахунок спеціально визначеного, науково
обґрунтованого за величиною та послідовністю дії комплексного використання
електричного поля, ультразвукової хвилі та лікарської речовини, що вводиться,
визначені необхідні параметри для електростимуляції за рахунок аналізу
нервово-м’язового скорочення та використанні електрофорезу завдяки знанням щодо
розповсюдження лікарської речовини в молекулах організму під дією сили струму.
Література:
1.
Гурфинкель В.С., Малкин
В.Б., Цетлин М.Л., Шнейдер А.Е. Биоэлектрическое управление. – М.: Наука, 1972.
2.
Гусев В.Г., Гусев Ю.М.
Электроника и микропроцессорная техника. – М.:Высшая школа,2005.
3.
Пушкарева А.Е. Методы математического моделирования в оптике биоткани.
Учебное пособие. СПб: СПбГУ ИТМО, 2008. – 103 с.
4.
Євмінов В.В. Застосування методики дозованого фізичного
навантаження на глибокі м'язи хребта для лікування захворювань опорно-рухового
апарату. // Ваше здоров’я. - № 15 (741)., Каптелин А.Ф. Гидрокинезотерапия в
ортопедии и травматологии. - М.: Медицина, 1986, раздел подводного вытяжения
5.
Вимоги техніки безпеки при організації роботи в фізіотерапевтичних
кабінетах врачам, студентам, пациентам медицинский портал, рефераты, шпаргалки
медикам, болезни лечение, диагностика, профілактика - [Цит. 2008, 23 жовтня] – Доступний з: www.stroy-life.ru/p9/t3/l44/index.html