Лавренюк А. С., Сніжко Є.
М.
Дніпропетровський
національний університет ім.. О. Гончара
Піковий детектор на операційних підсилювачах
Постановка проблеми
(задачі). Піковий детектор може бути використаний в зв’язкових, телевізійних радіоприймачах,
вимірювальних пристроях, в системах управління, діагностики та інформаційних
пристроях. Оскільки, піковий детектор призначений для виміру максимального
значення сигналу, за деякий відрізок часу [1], то наша задача – сформувати
схему, з повільним розрядженням конденсатора , для тривалого збереження
сигналу.
Стан проблеми. В схемах пікового
детектору (ПД) використовуються операційні підсилювачі (ОП) . Їх параметри дещо
гірші від ідеальних, тому в ПД встановлений
OP07CP - операційний
підсилювач з низькими шумами, високим вхідним опором і великим коефіцієнтом
ослаблення синфазного сигналу. ОП OP07CP виконаний на біполярних транзисторах і
рекомендується для побудови малошумних схем при посиленні слабких сигналів [2].
Постановка задачі. Метою даної роботи було створення макетів для дослідження пікового
детектору, а саме часу розряду конденсатора (залежність вихідної напруги від
часу розряду конденсатора).
Методика виконання. Розроблені дві макетні
плати пікового детектору (проста та з покращеними характеристиками) на основі
операційного підсилювача типу ОР07CP.
Функції контактів операційного підсилювача Табл. 1
|
VCC– |
Вивід для підключення мінуса джерела живлення |
|
VCC+ |
Вивід для підключення плюса джерела живлення |
|
NC |
Без внутрішнього зв’язку |
|
IN– |
Інвертуючий вхід |
|
IN+ |
Неінвертуючий вхід |
|
OUT |
Вихід |
Особливості операційного
підсилювача ОР07CP: низькі шуми - 0,38 μV
(0,1 Hz-10Hz), широкий
діапазон живлення - ± 3
.. 18V, широкий
діапазон вхідних сигналів - 0 .. ± 14V, термостабільність - 0,5 μV / ° C,
напруга зсуву - 60μV, вхідний опір - 33Mom (тип.), корпус - DIP-8 [2].
Основні результати. На практиці було
розроблено дві схеми пікового детектору найпростішу та з покращеними характеристиками.

Рис. 1. Схема пікового детектора на підсилювачі
В схемі (рис.1)
використовується діодний захист (D2 таD3) від підключення живлення неправильною
полярністю. Світлодіоди LED1 та LED2 показують, що схема підключена до живлення
в правильній полярності.

![]()
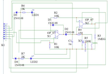
Рис. 2.Схема пікового
детектора з покращеними характеристиками
Схема пікового детектора
з покращеними характеристиками (рис.2) компенсує падіння напруги на діоді. За
допомогою першого операційного підсилювача Х1 в зворотній зв'язок включений
діод D1, для компенсації напруги на діоді D2. При подачі імпульсу на Х1 і D2
сигнал запам’ятовується конденсатором. D1 та D2 – не допускають його швидке
розрядження. Операційний підсилювач Х2 має великий вхідний опір, що підвищує
стабільність збереження заряду на конденсаторі С1. Транзистор Х3 служить для
електронного розрядження (скидання) заряду конденсатора.
На виході візьмемо 10В напруги і почнемо чекати
повного розряду конденсатора, отримаємо наступну залежність U(t) (рис.3) для
простого пікового детектору та (рис. 4)
для пікового детектору з покращеними характеристиками.


Рис.3
Рис.4
Висновки та подальші перспективи
досліджень. Конденсатор в простому піковому
детекторі розряджається повільніше (22 хвилини), а в схемі з покращеними
характеристиками швидше (10 хвилин), хоча теоретично досліджено, що повинно
бути навпаки, це може бути пов’язано з підвищеним струмом витоку в
конденсаторі. Чим повільніше розряджається конденсатор, тим довше зберігається
інформація імпульсу. Це дає змогу покращити точність даних, в тому приладі, де
буде застосовуватися піковий детектор.
Література: 1. А. Дж. Пейтон, В. Волш. Аналоговая электроника на операционных усилителях —
М.: БИНОМ, 1994 — 352 с.
2. Операционные усилители для всех / Брюс Картер и Рон
Манчини; пер. с англ. А. Н. Рабодзея. – М.: Додэка-ХХ1, 2011. – 544с.: ил.