Технічні науки/ Електротехніка і радіоелектроніка
Яремчук О.М.
Чорноморський державний університет імені Петра Могили,
Україна
еЛЕКТРОННИЙ СТЕТОСКОП:
мОДЕЛЮВАННЯ РОБОТИ ФІЛЬТРІВ
Одним з найбільш
«масових» пристроїв техніки зв'язку та радіотехніки є електричні фільтри. Вони
застосовуються для виділення або придушення певних коливань, поділу каналів,
формування спектра сигналів. Електричні фільтри входять до складу
багатоканальних і радіорелейних систем передачі, вимірювальної апаратури, в
каскади радіопередавачів і радіоприймачів тощо.
Електричним фільтром називається чотириполюсник, пропускає без ослаблення
або з малим ослабленням коливання певних частот і пропускає з великим
ослабленням коливання інших частот. Смуга частот, в якій ослаблення мале,
називається смугою пропускання. Смуга частот, в якій ослаблення велике,
називається смугою непропускання (затримання). Між цими смугами знаходиться
перехідна область.
За розташуванням на шкалі частот смуги пропускання розрізняють такі
фільтри:
низьких частот (ФНЧ), в яких смуга пропускання
розташовується на шкалі частот від w = 0 до деякої граничної частоти w = wп,
а смуга непропускання (затримання) - від частоти w = WЗ, до
нескінченно великих частот (рис. 1, а) ;
верхніх частот (ФВЧ) з смугою пропускання від
частоти w = wп, до нескінченно великих частот і смугою непропускання
від частоти w = 0 до w = WЗ, (рис. 1, б);
смугасті (СФ), в які полоса
пропускання wп1 ... wп2 розташовується між смугами
непропускання 0 ... wз1 і wз1 ... ∞ (рис. 1, в);
загороджувальні (режекторні), в яких між смугами
пропускання 0 ... wп1 і wп2 ... ∞ знаходиться
полоса непропускання wз1 ... wз2 (рис. 1, г).

Рис.1. Смуги пропускання різних фільтрів
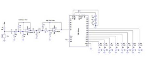
Використання середовища LTSpice дозволить продемонструвати амплітудно-частотні
характеристики (АЧХ) фільтрів електронного стетоскопу, схему якого показано на
рис.2.

Рис. 2. Електрична принципова схема електронного
стетоскопу, зібрана у середовищі LTSpice
Одним з основних елементів схеми є фільтри низьких та високих частот Баттерворта, схему якого та АЧХ
показані на рис. 3.

Рис. 3. Схема та АЧХ фільтру низьких частот

Рис. 4. Моделювання роботи фільтру низьких частот у середовищі LTSpice
Рис. 5. Схема та АЧХ
фільтру високих частот

Рис. 6. Моделювання роботи фільтру високих частот
Збираємо смуговий фільтр, послідовно підключаємо фільтр низьких частот та
фільтр високих частот.
Рис. 7. Схема та АХЧ
смугастого фільтру
Рис. 8. Моделювання
роботи смугастого фільтру третього порядку
В результаті аналізу амплітудно-частотної характеристики можна зробити
висновок: «корисний» сигнал знаходиться в інтервалі від 300Hz до 3,6KHz.