Технічні науки/6: Електротехніка і радіоелектроніка
К.ф.-м.н.,
доцент Кравченко Ю. С., студ. Майданик П.А.
Вінницький
національний технічний університет
Мікропроцесорний пристрій для контролю та запобігання
витоку природного газу
Актуальність даного питання пов’язана з вирішенням
широкого кола завдань моніторингу навколишнього
середовища, визначенням мікроконцентрацій токсичних і вибухонебезпечних газових
компонентів в різних технологіях і наукових дослідженнях за допомогою напівпровідникових газових
сенсорів резистивного типу на основі SnO2, ZnO, TiO2, NiO, WO3, In2O3 і ін. Такі сенсорні системи володіють рядом переваг в
порівнянні з іншими методами газового аналізу: високою чутливістю, швидкодією,
компактністю, низькою вартістю, невеликою енергоємністю і можливістю інтеграції в сучасні
інформаційні системи [1]. Широкі можливості напівпровідникових сенсорів для
детектування різних газів і парів в повітрі або інертних середовищах забезпечуються великою
різноманітністю оксидів металів і їх композицій, а також різними діями на ці
матеріали (легування, опромінювання,
додаткові електричні і магнітні поля, формування гетеросистем, температурні умови роботи тощо) [2,3].
В основі даної схеми обраний датчик газу MQ-4. Цей
датчик призначений для визначення концентрації метану (CH4) у повітрі. А так як
цей газ є основним компонентом побутового газу, мати подібний датчик вельми
корисно - можна зібрати детектор витоку газу або що-небудь подібне.
Для підключення датчика наявні 6
виводів, 4 з яких
дублюють один одного. Тому для підключення використовується
всього 4 виводу: Н-Н це виводи нагрівача. До нього підводиться
напруга 5 вольт, при чому нfпруга
може бути як постійна, так і змінна. А-А і В-В це електроди. Сигнал можна
знімати з будь-якого з них.
Наприклад, на схемі
нижче живлення підведено до A-A, а сигнал знімається з електрода
B-B. Але можна і навпаки
– живлення підключити до B-B,
а сигнал знімати
з А-А. Працювати буде
в обох випадках. У
цьому сенсор чимось схожий
на вакуумну електронну
лампу [4].
Схема підключення датчика газу MQ-4 наведена на рис.1:

Рисунок 1 –
Схема підключення датчика газу MQ-4
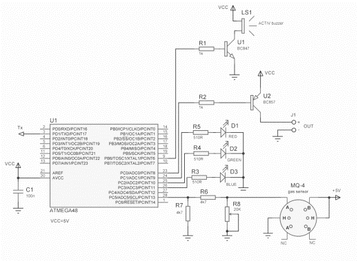
На основі датичка газу MQ-4 розроблено мікропроцесорний пристрій для контролю та
запобігання витоку природного газу, електрична схема якого наведена на рис.2:

Рисунок 2 –
Електрична схема мікропроцесорного пристрою для контролю та запобігання витоку
природного газу
Схема пристрою зібрана на мікрокнтролері
ATmega48. Для звукового
оповіщення використовується активний динамік - генератор
вбудований всередині, тому щоб він пищав достатньо
подати напругу. На роз'єм J1 через
транзистор U2 можна підключити
виконавчий пристрій для перекриття подачі газу (наприклад, електричний
клапан).
Для роботи даного пристрою спершу
резистором R8 необхідно підлаштувати рівень спрацьовування до моменту, коли
почне блимати зелений світлодіод (D2). При незначному підвищенні концентрації
метану в повітрі миготіння зеленого світлодіода поміняється на його постійне
світіння. Потім, якщо концентрація газу збільшиться ще трохи - почне блимати
червоний світлодіод (D1) і якщо концентрація газу буде ще більшою – червоний
світлодіод почне горіти постійно і буде видаватися звуковий сигнал. При цьому
також відкривається транзистор U2. Синій світлодіод (D3) потрібен для індикації
прогріву датчика після включення.
Датчик рекомендується встановлювати під стелею (в місці найбільш ймовірного скупчення
газу), на відстані
не менше 1 метра від газової плити.
Для
живлення даного пристрою розроблено джерело живлення з послідовним
стабілізатором, схема якого наведена на рис.3:

Рисунок 3–
Джерело живлення з послідовним стабілізатором
Елементи схеми
мають наступні параметри: конденсатор
конденсатор
діоди
, 50 В; стабілітрон
резистор
транзистор
ECG124; плавкий запобігач
Трансфоматор
розрахований на вхідну
напругу 220 В, вихідну 5 В при номінальному струмі 1 А.
Джерело живлення забезпечує стабільну
вихідну напругу 5 В при номінальному струмі 400 мА.
В приведеній схемі регулюючий
транзистор
включений послідовно між виходом випрямляча і
позитивним полюсом джерела напруги. Стабілітрон
з напругою пробою біля 6 В визначає потенціал
бази транзистора
відносно негативного полюса джерела живлення,
а тим самим і значення вихідної напруги, так як позитивне зміщення між базою і
емітером транзистора
відносно мале.
Нестабілізована частина
джерела живлення виконана на основі двохнапівперіодного мостового випрямляча,
що має конденсатор фільтра С1 з ємністю 1000 мкФ, хоча можна було б і зменшити
ємність в 2 рази. Нарешті, резистор R1
забезпечує необхідний режим роботи стабілітрона VD5 і
транзистора VT1, а конденсатор С2 спільно
з резистором R1 утворюють додатковий фільтр [5,6].
ЛІТЕРАТУРА:
1 Волькенштейн Ф.Ф. Физико-химия поверхности полупроводников / Ф.Ф. Волькенштейн. - М.: Наука, 1973. – 400 с.
2 Готра З.Ю.
Мікроелектронні сенсори фізичних величин: Науково-навчальне видання. В 3 томах.
Том 2 / З.Ю Готра, О.З. Готра, В.В. Григорєв, В. Каліта, О.М. Мельник, Є.
Потенцкі. – Львів: Ліга-Прес, 2003. – 595 с.
3 Виглеб
Г. Датчики. Устройство и применение / Г. Виглеб. –
М.: Мир, 1989. –
198 с.
4 Таланчук
П.М. Полупроводниковые и
твердоэлектролитные сенсоры / Б.П.
Шматко, Л.С. Зайка, О.Ю. Цветаева. -
К.: Техника, 1992. – 224 с.
5 Костиков В.Г.
Источники електропитания електронных средств. Схемотехника и конструирование:
учебник для вузов / В.Г. Костиков, Е.М. Парфенов, В.А. Шахнов – М.: Горячая
линия – Телеком, 2001. – 334 с.
6 Трейсер Р. 44
источника електропитания для любительских электронних устройств: Пер. с англ. /
Р. Трейсер, Дж. Мейо – М.: Энерго-атомидат, 1990. – 228 с.