Педагогические науки/1. Дистанционное
образование
Соловьев А.И., Циделко В.Д., Бурченков
Г.К., Затока С.А.
Национальный технический университет
Украины
«Киевский политехнический институт»,
Украина
Виртуальная
лабораторная работа:
«Измерения комплексного сопротивления
и его составляющих с помощью компенсатора переменного тока»
Постановка задачи
При использовании
дистанционных форм обучения в технических дисциплинах возникают сложности,
связанные с необходимостью изучения принципа действия тех или иных приборов,
устройств и процессов на реальных физических приборах и макетах. Доступ к ним у
обучающихся может отсутствовать. Поэтому необходимо создание виртуальных
приборов и устройств, функциональность которых в рамках поставленной задачи.
Поставленную задачу целесообразно
решить с использованием пакета LabView т.к. он позволяет с легкостью создать
внешний вид интересуемого прибора и реализовать его правильную и точную работу
с помощью уже готовых вычислительных блоков.
Описание
решения
Виртуальная лабораторная работа [1] предназначена для
изучения принципа измерения комплексного сопротивления и его составляющих с
помощью компенсатора переменного тока.
Лабораторный
стенд представляет собой виртуальную модель лабораторной работы на компьютере.
Стенд состоит из 5 закладок: варианты, опыт 1, опыт 2, порядок выполнения,
схема измерения.
Закладка «Варианты» представлена на рисунке 1. Эта закладка
состоит и кнопок выбора варианта, и полей для отображения значений.

Рисунок
1 – Закладка «Варианты»
На рисунке обозначено:
1 – закладка выбора варианта; 2 – кнопка выбора варианта; 3
– отображение значений в соответствии с выбранным вариантом, необходимых для
проведения опытов.
В данной закладке пользователь имеет возможность выбрать
вариант путем нажатия соответствующей кнопки для того, что бы на экране
отобразились исходные данные. При нажатии кнопки с номером варианта – она
загорается зеленым светом и в полях отображаются значения.
В качестве отображающихся параметров используются: ток
через измеряемое сопротивление и вариант устанавливаемого сопротивления. Кроме
этого приведена информация по классу точности компенсатора.
Внутренняя схема закладки «Варианты» представлена на
рисунке 2.

Рисунок
2 – Внутренняя схема закладки «Варианты»
На рисунке обозначено:
1 – булевы
кнопки, значения которых могут быть 0 или 1; 2 – блоки проверки единицы/нуля; 3
– элемент умножения; 4 – сумматор; 5 – индикаторы
отображения значений.
На рисунке 3 представлен внешний вид закладки «Опыт
1». Данная закладка состоит из моделей
приборов – нуль-индикатора, компенсатора переменного тока, двух амперметров,
двух регуляторов тока, частотомера, сопротивления Ro,
и магазина сопротивлений, где устанавливается вариант, в котором прошито
определенное сопротивление Z.
Принцип действия: для начала работы следует включить все
приборы с помощью соответствующих тумблером. Если прибор включен, загорается
соответствующий индикатор. Необходимо установить значения токов на «Регулятор
тока 1» и «Регулятор тока 2» с помощью соответствующих переключателей. Далее
выбирается сопротивление Z, которое и
будет исследовано. На компенсаторе переменного тока с помощью регуляторов
напряжения Ux и Uy, а также используя делитель напряжения если необходимо,
уравновесить схему. Результат уравновешивания наблюдается на нуль-индикаторе. После
включения нуль-индикатора имеется возможность регулировать чувствительность
прибора путем регулирования соответствующей ручки. Можно установить
чувствительность х1, х10, х100 и х1000. Цель уравновешивания – максимально точно
приблизится к отметке «0» на шкале нуль-индикатора.

Рисунок
3 – закладка «Опыт 1»
На рисунке обозначено:
1 – частотомер, показывающий напряжение сети; 2 –
графическое отображение соединительных проводников; 3 – регулятор тока 1; 4 –
регулятор тока, значения которого изменяются
от 0,2 до 0,6 с шагом 0,2; 5 – амперметр, показывающий ток на выходе
регулятора тока 1; 6 – амперметр, показывающий ток на выходе регулятора тока 2;
7 – графическая надпись, отображающая напряжение сети; 8 – регулятор тока 1; 9
– вариант устанавливаемого сопротивления Z
с соответствующим регулятором; 10 –цифровой индикатор отображения
устанавливаемого сопротивления Z; 11 –
нуль-индикатор; 12 – делитель напряжения на компенсаторе переменного тока; 13 –
цифровой индикатор отображения значения уравновешивания на нуль-индикаторе; 14
– чувствительность нуль-индикатора; 15 – шкала отображения значения
уравновешивания на нуль-индикаторе; 16 – индикатор включения нуль-индикатора;
17 – тумблер включения нуль-индикатора; 18 – графическое изображение
сопротивления Ro; 19 – регулятор напряжения Ux целой части; 20 – переключатель полярности напряжения; 21
– регулятор напряжения Ux десятой
части; 22 – регулятор напряжения Ux сотой
части; 23 – множитель напряжения; 24 – переключатель входов на компенсаторе
переменного тока; 25 – регулятор частоты на компенсаторе, она должна
соответствовать частоте напряжения сети; 26 – компенсатор переменного тока.
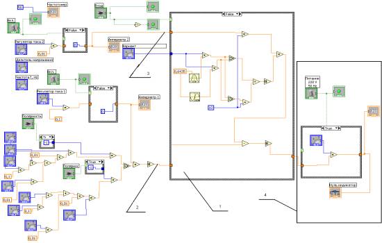
Внутренняя схема [2] закладки «Опыт 1» представлена на
рисунке 4.

Рисунок 4 –
Внутренняя схема закладки «Опыт 1».
На рисунке обозначено:
1 – блок реализации компенсатора; 2 – блок реализация компенсирующего напряжения; 3 – блок реализация измеряемого напряжения; 4 – блок реализации
нуль-индикатора.
На рисунке 5
представлен внешний вид закладки «Опыт 2».

Рисунок 5 – Закладка «Опыт 2»
На рисунке обозначено:
1 – трансформатор тока; 2 – тумблер выбора первичного тока;
3 – коэффициент трансформации ТТ.
На рисунке 6
представлена внутренняя схема [3] закладки «Опыт 2».

Рисунок
6 – Внутренняя схема закладки «Опыт 2»
На рисунке
обозначено:
1 – блок
реализации компенсатора; 2 – представление комплексного сопротивления; 3 – блок
реализации регулятора напряжения: 4 – блок реализации трансформатора тока; 5 –
блок реализации нуль-индикатора.
Внешний вид
закладки «Схема эксперимента» представлен на рисунке 5.

Рисунок
7 – закладка «Схема эксперимента»
Используемое
оборудование и ПО
Для разработки учебного стенда использовалась версия
8.0 пакета LabVIEW. Разработанный стенд рассчитан на работу на мониторе 17” и
выше (1024х768 точек).
Внедрение и
развитие решения
Внедрение виртуального макета будет
реализовано в дистанционном курсе «Методы и средства измерения» кафедры
информационно-измерительной техники Национального технического университета
Украины «КПИ», размещенного на информационных ресурсах Украинского института
информационных технологий в образовании в рамках проекта дистанционного
образования по бакалаврскому направлению «Метрология и измерительная техника».
Литература:
1.
Основи метрології та вимірювальної
техніки: Підручник: У 2 т./ М. Дорожовець, В.
Мотало, Б. Стадник, В. Василюк, Р. Борюк, А. Ковальчик; За ред. Б. Стадника.-Львів: Видавництво Національного
університету “Львівська
політехніка”,
2005.
2.
Л.И. Пейч, Д.А. Точилин,
Б.П. Поллак. LabVIEW для новичков и специалистов. Москва: Горячая линия –
Телеком, 2004. 384 с.
3.
А. Я. Суранов
"LabVIEW 7: справочник по функциям", Москва, "ДМК Пресс",
2005г.