УДК 681.3:620.10
ИССЛЕДОВАНИЕ ПАРАМЕТРОВ КАЧЕСТВА ЭЛЕКТРИЧЕСКОЙ ЭНЕРГИИ
В РАСПРЕДЕЛИТЕЛЬНЫХ СЕТЯХ ДЛЯ ПОВЫШЕНИЯ ЭФФЕКТИВНОСТИ ИХ ФУНКЦИИ.
Вагапов Г.В., Казань, Казанский государственный
энергетический университет (КГЭУ), vagapov@list.ru
Ахатов И.И., Казань, Казанский государственный
энергетический университет (КГЭУ), ilshatakhatov@mail.ru
Абдуллин Л.И., Казань, Казанский государственный
энергетический университет (КГЭУ)
Электроэнергия является одним из важнейших
ресурсов в современном мире. Она применяется в различных сферах деятельности
человека, где ее использование заменить каким-либо другим источником энергии
невозможно. Электроэнергия является товаром, она производится, продается и
покупается, к ее качеству предъявляются определенные требования. Необходимо
подчеркнуть, что электроэнергия – товар совершенно особого рода, его свойства
могут изменяться во времени. Следовательно качество товара также меняется.
Особенность заключается в том, что такой товар не подлежит обмену, его нельзя
обменять как любой другой товар. Другой особенностью электроэнергии является
то, что ее свойства зависят не только от генерирующих и сетевых компании, но и
во многом – от самого потребителя.
Требования к свойствам электроэнергии
определяются нормативными документами – стандартами, техническими условиями,
договорами между поставщиком и потребителем. В настоящее время в Российской
Федерации эти требования устанавливаются в ГОСТ Р 54149-2010. «Электрическая
энергия.
Совместимость технических средств электромагнитная. Нормы
качества электрической энергии в системах электроснабжения общего назначения», а за рубежом стандартом является IEC 6100. Одним из
важных показателей в стандарте является доза фликера. В соответствии с ГОСТ Фликер
является субъективным восприятием человека колебаний светового потока
искусственных источников освещения, вызванных колебаниями напряжения в
электрической сети, питающей эти источники. Дозой фликера называют меру восприимчивости
человека к воздействию фликера за установленный промежуток времени. Колебание
тока, протекающего через сопротивление сети, вызывает падение напряжения,
изменяющееся в той же степени, что и ток. Изменения падения напряжения могут
быть достаточно велики, при этом мерцание электрического освещения в офисе или
в доме негативно влияет на людей. Последствия этого могут изменяться от
незначительного раздражения до риска для здоровья, особенно для тех, кто
предрасположен к эпилепсии. Можно сделать вывод, что степень мерцания,
раздражающая людей – это естественный способ оценки части оборудования для
эффективного улучшения качества электроснабжения. Величина изменения света
имеет связь с раздражением, которое воспринимается наблюдателем. Степень
колебаний также влияет на людей, но ее восприятие едва различимо; например,
лампа, мерцающая десять раз в минуту, будет больше раздражать, чем лампа,
которая мерцает один или два раза в минуту или даже мерцание, происходящее
несколько сотен раз в минуту. Поскольку реакция нервной системы на мерцание
света зависит не только от амплитуды, но и от частоты мерцаний, доза фликера
определяется по двум этим параметрам в соответствии с эмпирическими данными,
полученными при клинических исследованиях.
Как было сказано ранее, доза фликера это
колебание напряжения относительно времени. Так же известно, что высшие
гармонические (ВГ) составляющие тока вызывают искажение формы напряжения. Таким
образом ВГ являются одной из основных причин возникновения дозы фликера.
Для более детального изучения влияния
электрооборудования режимов работы на ВГ в сети, тем самым на дозу фликера, по
нашему мнению возможно применение математической модели, созданной в пакете
Simulink, математического приложения MatLab.
В данном приложении, возможно, учесть
наиболее значимые параметры, а именно, амплитуду и частоту, и их воздействие.
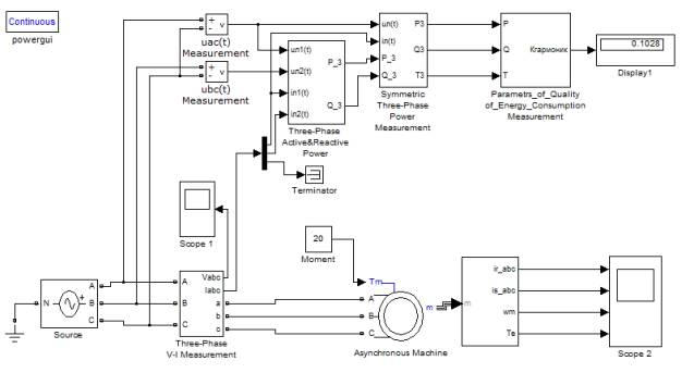
На рисунке 1 представлена схема, собранная
в пакете Simulink. Данная схема позволяет
моделировать потребление электроэнергии, что позволяет производить исследования
дозы фликера.

Контроль с помощью этих
устройств может осуществляться периодически, как это происходит при
сертификации электросетей в соответствии с Постановлением Госстандарта РФ от 21 августа 2002 г. N 80«О
внесении изменений и дополнений в правила проведения сертификации
электрооборудования и электрической энергии», или в виде постоянного мониторинга,
что значительно более эффективно. Контроль
за качеством позволяет:
· улучшить качество электроэнергии у
потребителя;
· уменьшить нагрузку на провода, кабели,
использовать их меньшего сечения;
· уменьшить нагрузку на коммутационную
аппаратуру за счет снижения токов в цепях;
· снизить расходы на электроэнергию;
Некачественная
электроэнергия может привести к порче дорогостоящего оборудования, нарушениям
производственных циклов, выпуску некачественной продукции. Поскольку качество
электроэнергии зависит и от потребителей, то потребитель должен принимать меры
к его поддержанию в пределах норм. Например, не выявленный вовремя потребителем
и не устраненный реактивный характер нагрузки приводит к дополнительным токам в
электросети, следствием, которого могут стать дополнительные падения напряжения
в соединительных цепях, износ коммутационного оборудования и т.д. Качество электроэнергии является необходимым условием
безопасного применения электрооборудования, а также непосредственно сказывается
на экономических показателях, как производителей, так и потребителей
электроэнергии.
ЛИТЕРАТУРА
1. ГОСТ Р 54149-2010. «Электрическая энергия. Совместимость технических средств электромагнитная. Нормы качества электрической энергии в системах электроснабжения общего назначения».