Мордак В. І., Черняк
М. Г., Сніжко Є. М.
Дніпропетровський
національний університет
Вимірювально-управляюча
система на основі мікроконтролерів та протоколу Modbus
Постановка
проблеми. Вимірювально-управляючі
системи на основі протоколу Modbus та провідного стандарту RS-485
широко застосовуються в наукових, виробничих, комунальних та інших системах[1]. Застосування
сучасних мікроконтролерів та інтерфейсних схем дозволяє розширити галузі
застосування таких систем.
Стан проблеми. RS-485
(або EIA/TIA-485-A) - стандарт передачі даних по двохпровідному
напівдуплексному багатоточковому послідовному симетричному каналу зв’язку на
відстань до 1200 м с кількістю вузлів до 128, швидкість передачі від
10 Кбіт/с до 10 Мбіт/с. Виходи передавачів можуть переходити у високоомний стан
зо сигналом RTS СОМ-порту комп’ютера,
що дозволяє обмін інформацією між будь-якими двома пристроями. На основі цього інтерфейсу працюють різні
протоколи вищого рівня, серед яких най поширений Протокол Modbus.
Протокол Modbus – відкритий комунікаційний протокол,
заснований на архітектурі ведучий-ведений (master-slave). Перевагами Modbus
можна вважати: відсутність потреби в спеціальних інтерфейсних контролерах;
простоту програмної реалізації. гнучкість принципів функціонування. Modbus має
високу достовірність передачі даних, пов’язану із застосуванням надійного
методу контролю помилок, дозволяє уніфікувати команди обміну шляхом
стандартизації номерів (адрес) регістрів і функцій їх читання-запису. Протокол
має два режими передачі: RTU (Remote Terminal Unit – віддалений термінальний
пристрій) і ASCII. Протокол допускає, що тільки 1 ведучий пристрій (контролер)
і до 247 ведених (модулі введення-виведення) можуть бути об’єднані в мережу.
Обмін даними завжди ініціює ведучий. Ведені пристрої також не можуть
обмінюватися даними один з одним.
Постановка задачі. Метою роботи
була розробка системи передачі даних між модулями введення-виведення,
побудованими на сучасній мікроконтролерній системі Arduino[2]. Модулі поєднуються
між собою інтерфейсом RS-485 через спеціальні контролери.
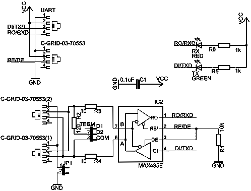
Основні результати. Розроблена
принципова схема контролера інтерфейс на основі інтегральної схеми, яка
дозволяє поєднати до 32 вузлів (рис.1).

Рис.1. Схема модуля интерфейса RS-485 для мікроконтролера
Застосування
аналогічної схеми MAX487 з покращеними характеристиками дозволить збільшити
кількість вузлів до 128. Перемикач JP1 дозволяє підключити загальний провід, що
може бути необхідним при потужних пере шкодах,
а TERM підключає резистори тільки на кінцях лінії передачі для усунення
відбиття сигналів. Світлодіоди показують напрям передачі даних (прийом -
передача). Модулі з’єднуються кабелем
із скручених проводів через рознімання
RJ-11. До мікроконтролера модуль відключений сигналами: прийом, передача,
управління. Розроблена одностороння друкована плата та змонтовано декілька
зразків для проведення експериментів. У мікроконтролері реалізований протокол
MODBUS для веденого пристрою[1,3]. На початку передається
адреса 0-247, адреса 0 означає прийом всіма веденими . Потім передається номер
функції, яку виконує ведений. Можливо закодувати 256 функцій, але реально
використовуються лише дев’ять, які виконують читання та запис окремих регістрів
або бітів. Номер регістра іде наступним полем, після чого передається необхідна
кількість даних, наприкінці передаються два байти контрольної суми.
Проведені експерименти з мікроконтролерними платами Arduino Uno та
розробленими модулями, які об’єднані в мережу та підключені до ведучого
персонального комп’ютера. Експерименти показали працездатність
апаратно-програмної системи по збиранню інформації з датчиків та управлінню
виконавчими пристроями, підключених до мікроконтролерів.
Висновки
та подальші перспективи досліджень. Проведені дослідження показали
перспективність використання стандартних інтерфейсів RS-485 та протоколу MODBUS
для передачі інформації в мережі мікроконтролерів на платформі Arduino. Такий
підхід є більш економним рішенням в порівнянні з промисловими програмованими
контролерами. Тому такий підхід може використовуватися у тих галузях науки та
виробництва, де промислові рішення є економічно недоцільними. Надалі планується
для використання в умовах великого рівня електромагнітних перешкод додавання в
модуль інтерфейсу блока гальванічної розв’язки.
Список літератури
1.Денисенкор В.В. Компьютерное
управление технологическим процессом, экспериментом, оборудованием, М.: Телеком, 2009, 608с.
2. Соммер У. Программирование
микроконтроллерных плат Arduino/Freeduino, СПб, БХВ, 2012, 256 с.
3. MODBUS over serial line specification and implementation guide V1.02,
Modbus-IDA.ORG , Dec 20, 2006, 44p.