Магистрант Чупахин
А. П.,
Магистрант
Литвинов А.И.,
Инж. Попов
А. С.
Уральский
федеральный университет имени первого Президента
России Б.Н.Ельцина, Россия,
Санкт – Петербургский
Национальный Исследовательский Университет Информационных технологий, Механики
и Оптики, Россия,
ООО «Атерма Экспорт»,
Россия.
Научный
руководитель: ст. пр. Гусев А. В.
Уральский
федеральный университет имени первого Президента
России Б.Н.Ельцина, Россия.
Ультразвуковой бесконтактный переключатель
для нагревательного оборудования
Введение.
Уровень автоматизации в современном оборудовании достигает
невиданных высот, обеспечиваемых широкой номенклатурой разнообразных датчиков,
доступных потребителю. Порой, однако, наблюдаются ситуации, когда
характеристики некоторого размещенного на рынке устройства не являются
оптимальными для решения задач потребителя. Именно этот случай наблюдается в
отношении пьезокерамических ультразвуковых датчиков при применении последних в
водонагревательных и воздухонагревательных установках.
Решаемая задача состоит в детектировании наличия либо
отсутствия заслонки в одном из отделений газового водонагревательного котла Куб
200. Имеющиеся в продаже ультразвуковые пьезокерамические бесконтактные переключатели
являются готовым решением, однако, характеристики этих устройств имеют большой
разброс, что не дает гарантии корректной работы в сложных условиях, таких, как
заполненная природным газом камера небольшого размера. Использование дешевых и
простых инфракрасных сигнализаторов в данном случае также невозможно в связи с
уже упомянутыми специфическими условиями эксплуатации. В связи с этим проведена
разработка бесконтактного пьезокерамического переключателя, обладающего
характеристиками, благодаря которым устройство можно назвать универсальным. В
частности, удалось добиться высокой скорости переключения (60 Гц) и отсутствия
«слепой зоны», иными словами, уменьшить минимальное расстояние детектирования
практически до нуля.
Ниже приведена структурная схема получившегося устройства с
описанием каждого из блоков.
Описание устройства.

Рис. 1. Структурная
схема устройства.
Рассмотрим более
подробно каждый из блоков устройства.
В качестве
пьезокерамического излучателя и приемника используются Активные Преобразователи
Пьезоэлектрические ультразвуковые АПП 100-04. Работает данный преобразователь в
импульсном режиме.
Технические
характеристики приведены на Рис. 2

Рис. 2. Технические
характеристики АПП 100-04.
АПП 100-04 может
использоваться как в качестве излучающего ультразвук элемента, так и в качестве
принимающего. В первом случае для непрерывного излучения ультразвука с
постоянной интенсивностью требуется схема генерации прямоугольного сигнала со
следующими характеристиками:
Амплитуда импульса –
20-40В
Период – 200мкс,
Длительность высокого
уровня – 5мкс
При использовании АПП
100-04 в качестве принимающего элемента появляется необходимость увеличения
амплитуды выходного сигнала. Для этого используется схема усиления.
Схема генерации
прямоугольного сигнала приведена на рисунке 3
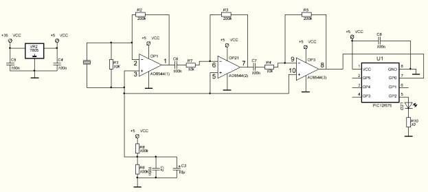
Схема усиления приведена
на рисунке 4

Рис. 3. Схема генерации
прямоугольного сигнала.
Для генерации сигнала
используется микроконтроллер PIC12f629.
Записанная в него
программа, формирует сигнал со следующими характеристиками:
Амплитуда импульса – 5В
Период – 200мкс,
Длительность высокого
уровня – 195мкс
Сигнал подается на
транзистор Q1 работающий в режиме ключа. Соответственно, на выходе транзистора
наблюдается сигнал инвертированный относительно входного, с амплитудой
увеличенной до напряжения питания и удовлетворяющий изложенным выше
требованиям.
Питание схемы
производится от 20 – 30В постоянного тока. Для питания PIC12f629 используется
интегральный стабилизатор 78l05 в стандартной схеме включения.

Рис. 4. Схема усиления.
Входной синусоидальный
сигнал усиливается в 20х20х20 = 8000 раз, благодаря чему принимает практически
прямоугольную форму, после чего
детектируется встроенным АЦП микроконтроллера. Характеристики последнего делают
невозможным корректное восстановление сигнала, однако позволяют определить
мгновенное его значение. После набора нескольких сотен мгновенных значений
происходит сравнение с цифровой моделью эталонного сигнала. Данная методика
ввиду незначительного объема вычислений позволяет добиться высокой скорости
переключения – 60Гц.
Таким образом, разработан бесконтактный пьезокерамический переключатель, обладающий
следующими достоинствами:
- Высокая частота переключения
- Простота конструкции
- минимальное расстояние от
передатчика до приемника
Все вместе это делает устройство пригодным для применения в составе газового
водонагревательного котла Куб 200.
Работа
проведена по заказу ООО "Атерма Экспорт".
Литература:
1. ГОСТ Р 50030.5.2 Аппараты и коммутационные элементы цепей управления. Бесконтактные
датчики.
2.
А.С. Голубев. Преобразователи ультразвуковых дефектоскопов. Учебное
пособие. — ЛЭТИ.: Л., 1986. — 80 с.
3.
Тавернье К. PIC-микроконтроллеры.
Практика применения: пер. с фр. — М.: ДМК Пресс, 2002. — 272 с.