ОБУЧЕНИЕ ДЕЛОВОМУ АНГЛИЙСКОМУ ЯЗЫКУ ПОСРЕДСТВОМ ПОСЕЩЕНИЯ ВЕБ-САЙТОВ
Каралиева Б.К., доцент кафедры психологии КНУ имени Жусупа Баласагына, в
соавторстве с Жумакановой М.Т., Каскатаевой Ж.А., Омаровой Г.Н., Рахметуллиной
М.А., старшими преподавателями КарГУ имени Е.А. Букетова.
Аннотация. В
данной статье рассмотрен богатый потенциал применения интернет-коммуникаций для
обучения иностранному, в данном случае, английскому языку делового общения. В
статье приводится подробная классификация веб-сайтов на основе принципа
«учебный- не учебный».
Ключевые слова: деловой английский, интернет-коммуникации, веб-сайт.
Человеческое общество в XXI веке достигло такого
периода развития цивилизации, что важнейшим аспектом жизни любого человека
является владение информацией и знаниями. Такое общество названо
информационным. И будет большой ошибкой не воспользоваться безграничными
возможностями для достижения наших целей. В глобальной сети Интернет имеется
большой объем материалов, как уже разработанных учебных, так и не учебных,
которые, однако, могут быть использованы при обучении деловому английскому
языку, в том числе аудио- и видео-, и ежесекундно обмениваются информацией
представители разных сетевых сообществ по интересам, в том числе и
профессиональным, большинство из которых общаются на английском языке.
Однако в настоящее время студентами вузов Интернет используется в
учебных целях только для поиска нужной информации при подготовке к докладам, а
работа с англоязычными источниками носит лишь случайный характер. В то же время
в учебно-методических комплексах образовательных учреждений также нет ссылок на
использование веб-сайтов.
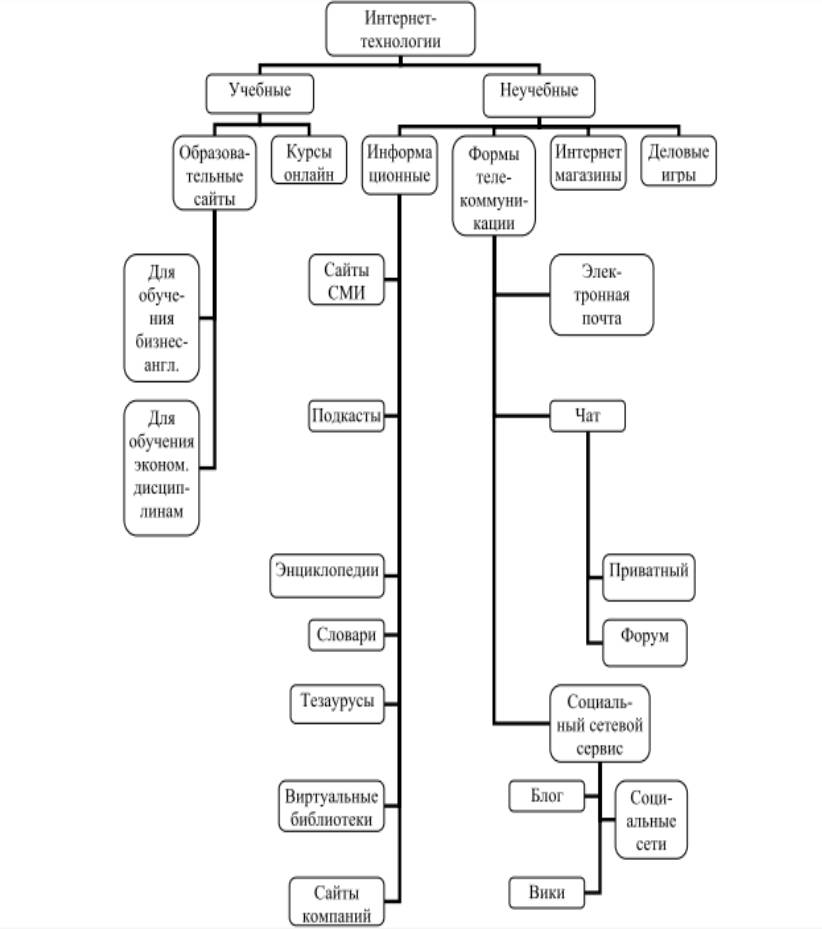
Для решения данной проблемы была составлена классификация веб-сайтов,
рекомендуемых нами к использованию преподавателями делового английского языка
(рис. 1).
Для обучения английскому языку делового общения в первую очередь можно
использовать образовательные сайты, созданные специально для этих целей. Это,
например, такие сайты, как Business Spotlight (http://www.business-spotlight.de/), предлагающий упражнения на
тренировку навыков делового общения, лексики, грамматики, статьи и
видеоматериалы с мини-лекциями по различной бизнес-тематике; Professional English Online (http://www.peo.cambridge.org/), рассчитанный на преподавателей
бизнес английского и содержащий планы уроков с ссылками на полезные сайты,
статьи, подкасты и свой собственный блог. В режиме онлайн имеются также курсы
бизнес английского (http://www.ngberger.com/ и http://www.englishtown.com/). Сайт English Club (http://www.englishclub.com/) имеет специальный раздел Business English. Сайт career player (http://www.careerplayer.com/) рассчитан именно на
выпускников экономических вузов и предлагает видеоматериалы с советами о том,
как найти работу и рассказами о конкретных профессиях таких сфер бизнеса, как
реклама, финансы, бухгалтерское дело, маркетинг, информационные технологии,
управление персоналом и т. д., а также профили предполагаемых работодателей.
Кроме образовательных сайтов и курсов онлайн, сеть Интернет включает в себя в
дидактическом плане еще два основных компонента: формы телекоммуникации и информационные ресурсы, для обучения английскому языку делового общения
немаловажное значение имеют также интернет-каталоги, интернет-магазины и
деловые игры.
Формы телекоммуникации
К наиболее распространенным формам
телекоммуникации относятся электронная почта, чат, форум, блог, вики,
веб-конференции и т. д. Первоначально они были созданы для реального общения
между людьми и лишь потом стали использоваться для обучения иностранному языку.
В научной литературе существует большое количество исследований, посвященных
использованию различных форм телекоммуникации для обучения иностранному языку.
Появлению таких исследований в России дала импульс лаборатория дистанционного
обучения Российской академии образования и научная школа дистанционного
образования, возглавляемая д.п.н., профессором Е.С. Полат.
Электронная почта является
одной из самых используемых и полезных форм телекоммуникации. Для пользования
электронной почтой необходимо знание особых правил этикета, относящихся именно
к общению по электронной почте.
Существует множество способов использования электронной почты для
обучения иностранному языку, для организационных целей, таких, например, как
отправление домашнего задания или проведение проектов с участием обучающихся из
разных стран, занимающих период времени от нескольких недель до учебного года.
Известен способ использования электронной почты для совместного написания
историй и рассказов, когда обучающиеся по одному пишут предложения и отправляют
их друг другу.
Проект по сбору информации требует
от обучающихся написания писем в реальные компании, организации и отдельным
лицам. Информация собирается для сравнения, сопоставления, презентаций и
письменных сообщений.
Чат (от англ. chat - болтать) -
инструмент, делающий возможным синхронное (в режиме реального времени) общение
по Интернету. Пользователи чата могут видеть статус/доступность других
участников чата («на линии», «занят», «недоступен» и т. д.).
Чаты могут работать в текстовом и голосовом режиме, также возможно
общение между группами («публичное») и общение один на один («приватное»).
Типичный пример публичного чата - Yahoo! Chat (www.chat.yahoo.com), где
«чат-румы» подразделяются на категории, например: финансы и бизнес,
образование, музыка, кинематограф и т. д. «Приватное» общение еще известно как
instant messaging («мгновенные
сообщения»). Наиболее популярные англоязычные программы, обеспечивающие такое
общение: Yahoo! Messenger, MSN Messenger, Google Talk, Skype и AOL Instant Messenger. Другие программы
- Qnext, NET Messenger Service, Jabber, QQ, iChat и ICQ. Многие из таких программ предлагают
не только общение в текстовом режиме, но и голосовое общение, видео, а также
средства для проведения веб-конференций.
В целях обучения иностранному языку, а точнее, языковой практики чаты
используются для общения между школьниками и студентами разных стран.
К формам телекоммуникации относятся также социальные сетевые сервисы. Социальный
сетевой сервис - виртуальная площадка, связывающая людей в сетевые
сообщества с помощью программного обеспечения, компьютеров, объединенных в
сеть (Интернет), и сети документов (Всемирной паутины). К наиболее популярным
социальным сетевым сервисам относятся блоги, социальные сети, вики.
Блог - сайт, основное содержимое которого
составляют регулярно добавляемые недлинные заметки, изображения или
мультимедиа, отсортированные в обратном хронологическом порядке; блоги обычно
публичны и предполагают сторонних читателей, которые могут вступить в полемику
с автором, что делает блоги средой сетевого общения. Совокупность всех блогов
Интернета составляет блогосферу.

Рис. 1. Классификация веб-сайтов для
обучения английскому языку делового общения
Различают три вида
образовательных блогов: блог тьютора (преподавателя), блог студента и блог
группы [2, 87]. Преподаватель может использовать свой блог для сообщения
новостей, своих комментариев, добавления материалов для домашнего чтения и
ссылок на нужные сайты, изложения краткого содержания занятия, которое кто-либо
из студентов мог пропустить, советы о том, как лучше учиться и т. д. Студенты
могут вести индивидуальные блоги, в которых будут рассказывать о текущих
проектах, о том, как они проводят (провели) свой день и т. д. Студенты из той
же группы, из других групп, а также из других учебных заведений и стран могут
добавлять в блог студента свои комментарии. Общий блог группы служит обмену
мнениями об аудиторной работе или любой теме, которую преподаватель считает
интересной или имеющей отношение к студентам.
Одним из преимуществ блога является
то, что даже если блог студента или группы не ведется совместно с обучающимися
разных стран, он находится в свободном доступе в Интернете. Блог может
прочитать любой человек, пользующийся Интернетом, хотя комментарии могут
оставить только приглашенные участники.
Социальные сети (сообщества, форумы) являются не
только самым популярным социальным сетевым сервисом, но и самым популярным
сервисом Интернета. они направлены на построение сообществ в Интернете из людей
со схожими интересами; связь осуществляется посредством внутренней почты или
мгновенного обмена сообщениями. В разных регионах популярность социальных
сетей различна. В США самыми популярными и распространенными сетями являются Facebook, Linkedin, Myspace и Twitter, в Великобритании это Bebo, в странах Европы - Skyrock. Началом бума социальных сетей
принято считать 2003-2004 гг., когда были запущены Linkedin, Myspace и Facebook. Сеть Linkedin создавалась с целью установления
или поддержания деловых контактов, владельцы же MySpace и Facebook сделали ставку в первую очередь на
удовлетворение человеческой потребности в самовыражении, которая, в
соответствии с пирамидой Маслоу, является самой высшей человеческой
потребностью. Каждый пользователь имеет возможность не просто общаться и
творить, но и делиться плодами своего творчества с многомиллионной аудиторией
той или иной социальной сети.
Вики - веб-сайты, структуру и содержимое которых пользователи
могут сообща изменять с помощью инструментов, предоставляемых самими сайтами.
Вики похожи на онлайновые документы формата Word, отредактировать которые может
каждый желающий. В отличие от блога, вики имеют нелинейную структуру, одни
страницы имеют ссылки на другие.
Крупнейший и известнейший вики-сайт - Википедия (http://www.wikipedia.org/). Это онлайновая энциклопедия, в
которую любой человек может добавить свои материалы или внести свои изменения.
Одним из преимуществ вики является то, что, если одна из страниц редактируется
или по ошибке удаляется, предыдущие ее версии автоматически сохраняются. Это
означает, что видно, какие изменения были внесены, кем и когда, а также
восстановить прежний вариант страницы. Распространенное задание с
использованием вики - это, когда обучающиеся должны написать информацию, часть
сведений в которой являются ложными. Задача второй стороны, участвующей в
подобном проекте - найти неверные факты и их отредактировать.
Для создания вики существует ряд
бесплатных сайтов. Одни из самых известных: Pbwiki (http://www.pbwiki.com/) и Media Wiki (Ошибка! Недопустимый объект гиперссылки.www.mediawiki.org/).
Информационные ресурсы
Второй основной компонент - информационные ресурсы сети
Интернет - содержат текстовый, аудио и визуальный материал по различной
тематике на разных языках. Это подкасты, энциклопедии, словари,
тезаурусы, виртуальные библиотеки, средства массовой информации онлайн, сайты
компаний и организаций.
Самый близкий аналог подкаста - радио-или
телевизионное шоу, разница в том, что интересующий подкаст можно прослушать или
посмотреть в любое удобное время. Подкаст может быть на любую тему и содержать
музыку и видео. он может длиться от нескольких минут до нескольких часов.
Подкасты бывают аутентичным (радио-шоу BBC (http://www.bbc.co.uk/ ) или учебными, т. е. созданными
специально для изучения иностранного языка.
Подкасты используются с двух точек зрения. Во-первых, обучающиеся могут
слушать подкасты, созданные другими, и, во-вторых, создавать свои собственные.
Все большую популярность получают профессорские лекции, записанные в виде
подкастов. Преподаватель может направить обучающихся к подкастам для
самостоятельной работы с ними или использовать их для аудирования
непосредственно во время занятия. На наш взгляд, в качестве одного из заданий
можно предложить студентам найти интересующий их подкаст, подписаться на него и
слушать регулярно в свободное время.
Другой вид информационных ресурсов - словари и тезаурусы. Кроме
словарных статей, онлайновые словари содержат аудиозаписи слов (как британский,
так и американский варианты произношения), примеры их использования в
предложениях, упражнения, игры, информацию о типичных ошибках. При наличии
проектора, подключенного к компьютеру, можно пользоваться словарем во время
занятий или обучать студентов тому, как наиболее эффективно им пользоваться.
Со студентами более продвинутого уровня владения языком можно проводить
занятия с использованием тезауруса, который
позволит им обогатить словарный запас. Предлагая большое количество синонимов,
тезаурус поможет студентам развить навыки письменной речи и адекватно оценивать
результаты своей работы, сравнивая их с тем, что дает тезаурус, и отмечая,
какие слова и фразы повторяются в работе слишком часто.
Для исследовательских и других
образовательных проектов используются онлайновые энциклопедии. Кроме
вышеупомянутой Википедии, в Интернете имеются в наличии регулярно обновляющиеся
энциклопедии Британника (http://www.britannica.com/) и Encarta (http://www.encarta.msn.com/).
Виртуальные библиотеки включают в себя электронные версии
книг, журналов и газет. Например, сайт Virtual Library (http://www.vlib.org/) позволяет пользователям находить
материалы по различным дисциплинам, в том числе экономическим. Путеводитель по
экономическим сайтам, являющийся своеобразной виртуальной библиотекой AEAweb (http://www.rfe.org/ ), спонсируемый Американской
экономической ассоциацией, содержит ссылки на более 2000 источников из 97
разделов и подразделов, имеющихся в наличии в Интернете и представляющих
интерес для экономистов и всех, кто интересуется экономикой.
Средства массовой информации онлайн присутствуют в Интернете в огромном количестве; среди них - The
Times, The New York Times, The Washington Post, The Wall Street Journal, The
Financial Times, he Guardian и др.
Сайты компаний и организаций предоставляют
такую информацию, как история компании, структурная схема организации, информация
о продуктах и услугах. С помощью этих сайтов можно тренировать лексику,
например, по теме Travelling
(путешествия). Студенты могут посетить сайт авиалиний для практики словарного
запаса и грамматических структур по данной теме. они могут запланировать
воображаемую командировку, используя сайт: http://www.ba.com/. Можно также дать им задание
составить маршрут, используя сайты http://www.lonelyplanet.com/ или http://www.businesstravel.com/.
К сайтам компаний можно прибегать и для тренировки цифр, цен, валют, так
как на их сайтах печатаются ежегодные отчеты и приводятся статистические данные
(например, сайт: http://www.sony.net/), а это значит, что там приводятся
реальные цифры, цены, процентные отношения. Студенты могут проанализировать
данные и потренировать полезные грамматические структуры, использующиеся в
статистике (например: here was an increase in sales of 5% last year).
Интернет-магазины и каталоги
Интернет-магазины можно использовать для отработки
нужной лексики, а также тренировки практических навыков осуществления заказов
по Интернету. Выбор сайта будет зависеть от той лексики, которую студенты в
данный момент изучают. Например, слова, связанные с офисом, можно тренировать,
используя сайт: http://www.officeworld.com/, слова по теме «Food and drinks» - сайт http://www.harrods.com/, слова по теме «одежда» - http://www.gap.com/. Для тренировки профессиональной лексики можно подбирать
сайты, продающие предметы и оборудование, используемые в соответствующей
области промышленности. Для студентов устанавливается бюджет и ставится задача
выбрать и заказать товары, которые они хотят приобрести.
В Интернете существуют поисковые сайты, с помощью которых можно не
только найти нужный товар, но и сравнить цены на него в разных магазинах. На
лидерство претендуют поисковый портал Shopping.com, входящий в систему AltaVista, и весьма авторитетный Buy.com. Система Epinion.com интересна тем, что не просто
позволяет сравнивать цены различных сайтов, но и узнать полную информацию о
каждом виртуальном магазине, в том числе прочесть отзывы, оставленные его
пользователями. Существует еще одна категория торговых ресурсов Интернета -
«сетевые аукционы», где в роли продавца может выступить любой пользователь
сети. Участие в аукционе - не просто шопинг, а увлекательная игра! Адрес одного
из них: http://www.ebay.com/. На сайте: http://www.startups.co.uk/ приводятся советы для тех, кто
решил заниматься электронной коммерцией.
Деловые игры
Игры, имеющие отношение к обучению английскому языку
делового общения, можно разделить на несколько категорий: 1) виртуальная
реальность; 2) экономическое моделирование; 3) магнат; 4) финансы и управление
состоянием; 5) менеджмент и лидерство; 6) предпринимательство.
Игры из категории виртуальная реальность отличаются
от обычных игр тем, что представляют собой не простую игру, а скорее
виртуальное пространство с определёнными свойствами. Пользователь выбирает
способ виртуального существования, расплачивается за виртуальные товары
виртуальной валютой, занимается продажей, создает окружающее пространство и
личные вещи. Игры, рассчитанные на экономическое моделирование, предлагают
попробовать управлять целыми экономиками, городами, торговыми компаниями.
Известные игры разряда магнат обращаются к
самым разным сферам бизнеса и используют разнообразные идеи для начинающих
предприятий для выработки стратегических и управленческих навыков. Категория
игр финансы и управление состоянием позволяет
вступить во владение корпорацией, создать собственную империю и научиться тому,
как стать фантастически богатым. Игры менеджмент и лидерство тренируют
управленческие навыки и развивают лидерские качества на базе управления
киностудиями, ресторанами, фермами и т. д. Игры из разряда предпринимательство
помогают приобрести такие ценные для предпринимателя навыки, как
управление поставками, нахождение инвесторов, занятие семейным бизнесом и т. д.
Хотя данные игры не предназначены для обучения английскому языку и тем более
английскому языку делового общения, они могут быть с успехом использованы в
этих целях, так как, во-первых, содержат специальную лексику, и, во-вторых,
тренируют управленческие, стратегические и др. навыки, необходимые для ведения
бизнеса.
На базе интернет сайтов возможно создание различных учебных материалов и
заданий для тренировки лексических, грамматических навыков, навыков
аудирования и письма, а также развития межкультурной компетенции. Авторы
Барретт Барней и Шарма Пит в книге «The Internet and Business English» предлагают примерные задания для
работы с интернет-материалами [1, 88-139]. Ниже приводятся несколько
адаптированные примеры заданий из их книги, а также наши собственные задания.
Пример задания на формирование лексических навыков:
Посетите один из следующих сайтов: http://tesco.co.uk/, http://amazon-.com/, Ошибка! Недопустимый объект гиперссылки.pcworld.co.uk/, http://dell.co.uk/, http://expedia. co.uk/,
http://opodo.co.uk/, http://extremepie.com/, http://www.misco.co.uk/, http://blacks.co.uk/. Подготовьте краткое сообщение о
сайте: товарах, ценах, способах оплаты и доставки.
Пример задания на формирование грамматических
навыков:
Посетите сайты двух конкурирующих компаний. Найдите
товары из одной категории, сравните их, используя как можно больше
прилагательных из таблицы ниже.
|
Comfortable |
cost-effective |
compact |
Attractive |
user-friendly |
sweet |
|
Economical |
Tasty |
Rich |
Smooth |
Efficient |
reliabale |
Примечание: данное задание тренирует степени
сравнения прилагательных, хотя может использоваться и для тренировки
лексики.
Примеры заданий на формирование фонетических навыков:
Посетите сайт любого из следующих словарей: Longman-, Oxford, AbbyLingva, McMilla-. Найдите
британский и американский варианты произношения следующих слов: often-, can't, schedule, plant, sample, advertisement, resources, version-, Asia.
Пример задания на формирование навыков чтения:
Прочитайте статью, выданную преподавателем. Заполните
левую колонку таблицы внизу. Сделайте краткое изложение истории на основе своих
записей. С тех пор, как была написана статья, прошло много времени. Найдите в
Интернете документы, имеющие отношение к этой информации. Соберите факты, которые
произошли с момента написания статьи, заполните правую колонку таблицы.
Подготовьте сообщение.
|
Прошлые
события |
Прошлые
события |
|
|
|
|
|
|
|
In- 1999/in- July/last
year/ last month |
Since then-/recently |
Примечание: данное
задание может также использоваться для тренировки грамматических навыков
(грамматические времена Past Simple и Present Perfect).
Пример задания на формирование межкультурной компетенции:
Посетите сайт http://www.getcustoms.com/. Войдите в
раздел Articles (статьи). Выберите три
страны из серии «Doing business abroad». Просмотрите
статьи и заполните таблицу ниже, затем сравните обычаи и традиции этих стран.
Составьте список схожих черт и различий.
|
Название страны |
|
|
|
|
Приветствия |
|
|
|
|
Знакомство |
|
|
|
|
Встречи |
|
|
|
|
Переговоры |
|
|
|
|
Этикет |
|
|
|
ЛИТЕРАТУРА:
1. Barrett Barney, Sharma Pete. The Internet
and Business English. Oxford, UK, Summertown Publishing Limited, 2003. 198 p.
2. Dudeney Gavin, Hockly Nicky. How to teach English with
technology. Harlow, Essex, England, Pearson Education Limited, 2008. 192 p.