Д.Ф. Моргунов магистрант, гр. МАТТГ-22

А.Н. Тюрин д.т.н.,  профессор

Западно-Казахстанский аграрно-технический университет им. Жангир хана, г.Уральск

 

СОВЕРШЕНСТВОВАНИЕ КОНСТРУКЦИИ ГОРИЗОНТАЛЬНОГО ВЕТРОГЕНЕРАТОРА ДЛЯ РАБОТЫ ПРИ СЛАБЫХ ВЕТРАХ

 

Ветер является одним из наиболее мощных энергетических источников и может быть утилизирован в народном хозяйстве в значительно больших масштабах, чем в настоящее время.

Основным заказчиками ветроустановок являются крестьянские хозяйства. Значительная территория Казахстана и низкая плотность населения в сельской местности обуславливают   наличие   значительной протяженности сельских линий электропередач,  составляющей  около 360 тыс.  км,  и  низкую плотность   нагрузки.   Кроме  того,  в  прошедшие  годы  часть  сельских  электросетей пришла  в  негодность  и восстановление  этих  сетей  экономически нерентабельно. По данным МСХ РК 255 сельских населенных пунктов лишены электроснабжения. В Казахстане насчитывается порядка 180 000 крестьянских хозяйств, часть которых также не имеют доступа к электроснабжению [3].

К главным факторам, определяющим возможность использования энергии ветра, относятся метеорологические условия, выбор оптимального расположения ветроэнергетической установки (ВЭУ), метод преобразования кинетической энергии ветра в электрическую, ее использование в общей системе энергоснабжения и, кроме того, экономическая эффективность.

Важнейшей характеристикой, определяющей энергетическую ценность ветра, является его скорость и направление. Эти величины зависят от влияния сил, действующих как в горизонтальном, так и в вертикальном направлениях на движущиеся воздушные массы. В силу ряда метеорологических факторов, а также вследствие влияния рельефных условий непрерывная длительность ветра в данной местности, его скорость и направление изменяются по случайному закону. Поэтому мощность, которую способна выработать ВЭУ в различные периоды времени, можно предсказать с малой вероятностью. В то же время суммарная выработка агрегата, особенно за длительный промежуток времени, рассчитывается с высоким уровнем достоверности, так как средняя скорость ветра и частота распределения скоростей в течение года или сезона изменяются мало [1]. Существующие установки выпускаемые в странах ближнего и дальнего зарубежья рассчитаны на значительные ветровые потоки (8–10 м/с) и предназначены для использования, как правило, в приморских районах и горной местности. В Западно-Казахстанской области, как это видно из таблицы  имеется проблема слабых ветров [2] и в связи с этим возникает необходимость совершенствования существующих конструкций горизонтальных ветроустановок с целью их работы в условиях Западного  Казахстана.

В ЗКАТУ им. Жангир хана ведутся работы по совершенствованию существующих конструкций горизонтальных ветроустановок с целью обеспечения оптимальных режимов работы ветрогенератора и соответственно повышения эффективности работы ветроустановки в целом.

Разработана схема ветрогенератора с использованием дополнительного элемента конструкции, позволяющая при малой скорости ветра достичь оптимального числа оборотов ротора. На основании существующих конструкций горизонтальных ветрогенераторов, можно сказать, что генерация энергии начинается от 2,5 м/с. Для обеспечения номинальных условий работы ветрогенератора  в конструкции установлен стабилизатор вращения ротора (СВР), который при малой скорости ветра, недостаточной для генерации, будет выводить обороты ветрогенератора до нужного числа, используя энергию аккумуляторов. А когда скорость ветра увеличится до номинальной скорости, то СВР отключается за счет муфты, при помощи датчиков, и начинает работать в режиме генератора.

Таблица 1

«Анализ ветров ЗКО»

Средняя скорость ветра на метеостанциях Западно-Казахстанской области

Расположение метеостанции

 

Среднегодовая

скорость ветра

(на высоте 10м)

 

Средняя скорость ветра (м/с)

Максимальная

скорость

ветра (м/с)

 

 

Зима

Весна

Лето

Осень

 

Уральск

Аксай

Жалпактал  (Казталовский р-н)

Жангала

Жанибек

Жымпиты

Казталовка

Казталовка

Каратобе

Рубежинское (Зеленовский р-н)

Тайпак (Акжаикский р-н)

Таскала

Чапаев

Чингирлау

2,4

4,4

3,8

3,7

3,1

3,7

4,3

4,3

3,7

2,5

2,3

3,8

3,3

3,0

2,7

5,0

4,2

4,2

3,3

4,0

5,3

5,3

4,4

3,0

2,5

4,6

3,8

3,4

2,6

4,6

4,0

3,9

3,3

4,0

4,1

4,1

3,9

2,6

2,4

3,8

3,6

3,0

1,9

3,9

3,5

3,3

2,8

3,4

3,7

3,7

2,8

2,1

2,1

3,1

2,9

2,5

2,2

4,1

3,5

3,5

2,9

3,5

4,1

4,1

3,5

2,2

2,0

3,6

3,1

2,9

23

24

34

25

28

25

28

28

-

20

28

22

20

20

 

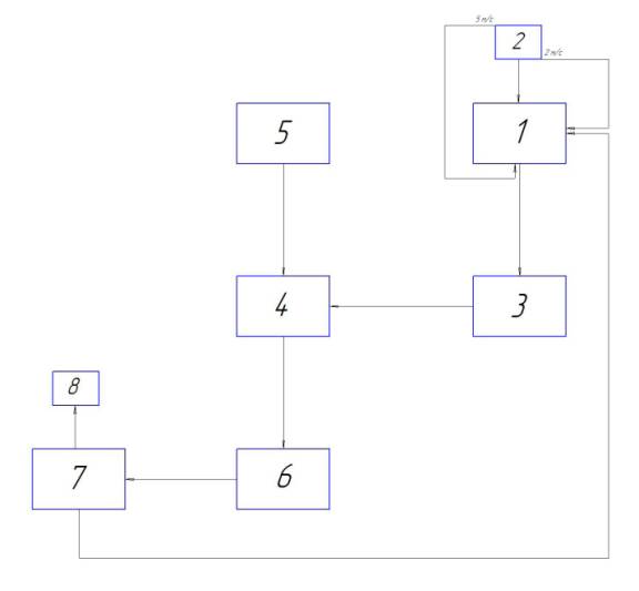
На рисунке 1  представлена схема работы  горизонтального ветрогенератора с СВР где: 1 - СВР, 2 -   датчик управляющий СВР,  3 -  инвертор преобразующий электрическую энергию из 220В в 12В, 5 -  генератор ветроэнергетической установки,  4  - контроллер заряда,  6  -  аккумуляторные батареи, 7 -  инвертор преобразующий электрическую энергию из 12В в 220В и 8 – сеть переменного тока 220В.

C:\Users\- DIESEL -\Desktop\эл. схема цифры.jpg

Рисунок.1 Схема работы горизонтального ветрогенератора со стабилизатором вращения ротора.

        

                         Список использованной литературы:

1.     Куликова Л.В. "Основы использования возобновляемых источников энергии" [Электронный ресурс] - Режим доступа URL:  http://ecoclub.nsu.ru/altenergy/common/common2_2_1.shtm

2.     Средняя скорость ветра на метеостанциях Западно-Казахстанской области [Электронный ресурс] - Режим доступа URL: http://energywind.ru/katalog/recomendacii/Skorost-vetra-Kazakhstan/Zapadno-Kazakhstanskaya-oblast

3.    Доклад - Перспективы использования ветроэнергетики в Казахстане [Электронный ресурс] - Режим доступа URL: http://www.windenergy.kz/rus/zakonodatelstvo.html