Физика/3. Физика плазмы и плазменная техника
Д.т.н.
Гизатуллин Ф. А., к.т.н. Салихов Р. М., Барабанов А. Ю.
Уфимский
государственный авиационный технический университет, Россия
ОСОБЕННОСТИ
ФИЗИКИ РАЗРЯДНЫХ ПРОЦЕССОВ, РЕАЛИЗУЕМЫХ В СИСТЕМАХ ЗАЖИГАНИЯ ГАЗОТУРБИННЫХ
ДВИГАТЕЛЕЙ
В
применяемых емкостных системах зажигания газотурбинных двигателей используются
искровые разряды двух типов: колебательный и однополярный; при колебательном
разряде ток в свечах зажигания меняется по закону затухающей синусоиды, при
однополярном – по апериодическому закону [1,2]. В работе [2] в ходе
экспериментальных исследований физических закономерностей однополярных
разрядных процессов в цепях перспективных систем зажигания со стреляющими
свечами установлено, что при малых значениях индуктивности разрядной цепи
разряд в свече становится пульсирующим, на апериодическую составляющую тока
накладывается колебательная составляющая. При этом динамика процессов в цепях
системы зажигания существенно изменяется.
В
докладе приводятся результаты исследований закономерностей пульсирующих
разрядов в сравнении с однополярными разрядами.
Экспериментальные исследования
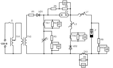
проводились осциллографическим методом на разработанном стенде, принципиальная
схема которого показана на рис.1. В разрядной цепи предусмотрены две катушки с
переменными основной и дополнительной индуктивностями L1 и L2. Дополнительная
индуктивность L2 предназначена для ограничения тока, протекающего
через накопительный конденсатор С при
возникновении пульсирующего разряда, а также для ограничения броска обратного
тока через диод VD2 после пробоя разрядника FV.

Рисунок 1. Принципиальная схема экспериментального стенда
Программа исследований предусматривала регистрацию токов в
различных ветвях разрядной цепи, регистрацию падения напряжения в искровом
разряде свечи, падения напряжения в разряднике и напряжения на накопительном
конденсаторе при изменении емкости накопительного конденсатора и индуктивностей
катушек, подключенных последовательно со свечой и последовательно с высоковольтным
диодом при частоте следования разрядных импульсов f=0,5 Hz. Осциллографирование токов на различных участках
разрядных цепей осуществлялось с использованием измерительных трансформаторов
тока ТА1 - ТА3. Падения напряжения в искровом разряде стреляющей свечи F, в разряднике FV и на накопительном конденсаторе C фиксировались с помощью омических делителей напряжения с
коэффициентами передачи 1:100. Энергия искровых разрядов в свече определялась
по осциллограммам падения напряжения в свече и разрядного тока через свечу с
использованием метода измерения энергии искровых разрядов в стреляющих свечах,
разработанного в [3]. Осциллографирование токов и напряжений проводилось при
значениях емкости накопительного конденсатора C = 0,9 µF, C = 1,9 µF при разных соотношениях между величинами индуктивностей L1 и L2. Собственная
индуктивность разрядной цепи составила 1,3 µH.
Величина L1 принимала значения от 1,2 µH до 14,7 µH; величина L2 – от 1,2 µH до 8,9 µH.
Для измерения геометрических параметров
искровых разрядов проводилась фоторегистрация плазменного выброса из разрядной
камеры стреляющей свечи (рис. 2), с использованием разработок, изложенных в [4].

Рисунок 2. Фотография плазменного выброса из разрядной камеры стреляющей свечи при C1= 1,9 µF, L1 = 1,2 µH, L2 = 3,5 µH
По результатам исследований сделаны
следующие выводы:
1.
Выявлены неизвестные
ранее закономерности физики процессов в разрядных цепях при однополярных
разрядных импульсах, заключающиеся в том, что при наличии высоковольтного
диода, подключенного параллельно цепи, состоящей из свечи и катушки
индуктивности, при значениях индуктивностей, меньших 15 µH
разрядник не гаснет при первом переходе напряжения на накопительном
конденсаторе через ноль, при этом колебательный процесс изменения напряжения на
конденсаторе сохраняется.
2.
При малых индуктивностях
в цепи свечи и отсутствии индуктивности в цепи высоковольтного диода кривая
разрядного тока через свечу состоит из двух составляющих, на основной
однополярный импульс накладывается выраженная колебательная составляющая,
разрядный процесс становится пульсирующим. Пульсирующий разряд в свече
наблюдается не только при малых значениях индуктивности в цепи свечи, но и при
больших значениях индуктивности при условии подключения в цепь высоковольтного
диода дополнительной индуктивности, меньшей по отношению к основной
индуктивности в цепи свечи.
3.
Частота тока в цепи
накопительного конденсатора возрастает после первого перехода тока через ноль;
это свидетельствует о том, что колебательная составляющая тока замыкается в цепи
накопительный конденсатор C — разрядник FV — диод VD2, которая имеет индуктивность, отличную от
индуктивности в цепи свечи.
4.
Установлено, что
уменьшение индуктивности катушки в цепи стреляющей свечи, обеспечивающее
получение пульсирующего разряда, приводит к увеличению энергии искровых
разрядов.
Представленные в докладе результаты
являются новыми и могут найти применение при разработке высокоэффективных
систем зажигания для перспективных газотурбинных двигателей.
Литература:
1. Гизатуллин Ф. А. Емкостные
системы зажигания. – Уфа: УГАТУ, 2002. 249 с.
2. Гизатуллин Ф. А., Салихов
Р. М., Лобанов А. В., Чигвинцев В. А., Ищейкина Т. М., Галиев Р. В.
Закономерности разрядных процессов в емкостных системах зажигания апериодического
и колебательного разрядов со стреляющими полупроводниковыми свечами. Вестник
УГАТУ, 2013, Т. 17, №1 (54). Уфа, С. 135-140
3. Гизатуллин Ф. А., Салихов
Р. М., Ищейкина Т. М. Методы измерения энергии искровых разрядов в стреляющих
полупроводниковых свечах газотурбинных двигателей. Авиакосмическое приборостроение.
– М., 2013. №3. С. 10-14
4. Гизатуллин Ф.А.,
Бакиров Ф.Г., Полещук И.З., Салихов Р.М., Лобанов А.В., Каримов Р.А., Чигвинцев
В.А. Универсальный экспериментальный
стенд по исследованию устойчивости дугообразования в плазменных системах
зажигания. Вестник УГАТУ, 2013, Т. 17 №1 (54). Уфа С. 141-145