Цивильский Ф.Н., Мерешко Е.Д.
Херсонский Национальный Технический Университет
МИКРОПРОЦЕССОРНАЯ СИСТЕМА СНЯТИЯ
ИНФОРМАЦИИ РАБОТЫ МЫШЦ ПРЕДПЛЕЧЬЯ
Рассматривается
разработка микропроцессорной системы снятия информации работы
мышц предплечья для управления протезом верхних конечностей.
Актуальность указанной темы обусловлено удобством и экономической
целесообразностью внедрения диагностики работы мышц предплечья, гибко
адаптированных под специфические особенности и потребности конкретного
пациента.
В настоящее время
больных с ампутационными дефектами нижних конечностей составляют 92 %, с
ампутациями верхних конечностей — 8 %. При этом вычленение и ампутационная
культя плеча на различных уровнях — в 24,5 % случаев, культя предплечья — 29,4
%, культя кисти — 3,9%, культя пальцев кисти — 42,2 % [ 1 ].
Культя представляет
собой фактически новый "орган" опорно-двигательной системы,
обеспечивающий протезирование, необходимое для трудовой деятельности и
самообслуживания.
На данный момент существующие протезы: тяговые (механические),
биоэлектрические, миоэлектрические. Тяговые протезы не дают необходимые функции
и служат больше косметическую роль. Биоэлектрические требую обязательного
операционного вмешательства. Миоэлектрические на данный момент имеют большую
цену.
Шведские ученые из Технического университета Чалмерса предложили
принципиально новый ручной протез, позволяющий принимать и считывать сигналы
мозга к мышцам, делая возможным «понимание» протезом чего от него хочет мозг.
Принципиальное отличие новинки от прежних образцов, в том, что в новом протезе
электроды расположены не на руке, а вживлены в нее и находятся на нервах и
мышцах. Эта технология называется остеоинтеграция [ 2 ].
Недостаток в том, что требуется обязательное операционное вмешательство,
что во многих случаях противопоказано.
Бионический протез человеческой руки i-Limb Ultra Revolution компании Touch
Bionics повторяет практически все движения настоящей руки, двигаются пальцы и
кисть, с его помощью можно осуществлять привычные для обычных людей действия.
Управление протезом осуществляется с помощью специального приложения для
iPhone, при этом смартфон связывается с искусственной рукой по Bluetooth.
Приложение позволяет запрограммировать специальные жесты, необходимые,
например, при работе с бытовыми приборами или предметами, поддержка которых не
заложена в алгоритмы управления изначально. Для обычной работы с протезом
смартфон не нужен — искусственная рука управляется при помощи мышечных сигналов
[ 3 ].
Данная разработка имеет большую стоимость и недоступна для обычных граждан.
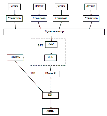
В данной работе
предложен исследовательский стенд для снятия информации работы мышц предплечья.
Для реализации данного считывающего
устройства (см. рис.1) был выбран 8-битный микроконтроллер PIC18LF2550-I/SP, компании
Microchip, из-за сравнительно небольшого размера, высота - 3.3 мм, длина
- 34.67 мм, что удачно вписывается в будущий культеприемник. А также данный
микроконтроллер использует батарейное питание с напряжением в 3,3 В.
В данном контроллере используется АЦП с
точностью в 10 бит, что обеспечивает видимое пространство в 1024 точек по
вертикали.

Рисунок 1.
Особенностью является еще то, что в
наличии "аппаратная" реализация протокола USB, что значительно
упрощает первичную и последующие настройки устройства.
Устройство было соединено
взаимозаменяемыми средствами связи с компьютером: USB 3.0 и Bluetooth 3.0,
что позволяет с помощью разработанной ранее программой на С ++ просмотреть
график работы мышц на мониторе.
В этом устройстве было разумным применять
миоэлектрические датчики, но для простоты выполнения и проверки решения, были
взяты обычные однополярные шупы, такие как используются для
электрокардиограммы. По причине крайне высокой цены на более совершенные
датчики и, в общем-то, малопригодности в данной работе.
Предложенное устройство диагностики для
получения информационных сигналов от мышц предплечья, а также в управлении
механической рукой на расстоянии. Устройство имеет небольшую себестоимость
сохраняет необходимую работоспособность и точность измерений.
Литература:
1.
Некоторые вопросы медицинской экспертизы при
травмах нижних конечностей - [Режим доступа] http://www.zdrav.ru/articles/practice/detail.php?ID=76449
2. Anders Nord.
Robotarm styrs av tankar //SVT VETENSKAP – [Режим доступа] http://www.svt.se/nyheter/vetenskap/robotarm-styrs-av-tankar
3.
Юрий Высоцкий Ручные
протезы, управляемые с iPhone - [Режим доступа] http://ukrainianiphone.com/16/04/2013/116483