Технические
науки/5. Автоматизированные системы управления на призводстве
Ст.гр.зИС-у-10 Цыба И.А., магистр технических наук Трапезников Е.В., магистр технических наук Лобач Н.В.
Северо-Казахстанский
государственный университет им. М. Козыбаева
Проектирование Web-приложения «Колледжа
Северо-Казахстанского университета»
Общество, в
котором мы живём, приобретает всё больше черт информационного, и это
сказывается во всех сферах жизни. Сферу образования можно назвать «передним
флангом», который принимает на себя основной удар наступления информационных
технологий, подготавливая подрастающее поколение к реалиям информационного
общества, которые выражаются в умении эффективно работать с информацией в
профессиональной и личностно-значимой областях. Информационная культура и
информационная компетентность, соответствующие этому, включают умения находить,
анализировать, систематизировать информацию с помощью современных
информационных технологий, а также грамотно подготавливать, представлять и
использовать персональную и корпоративную информацию для установления и
развития контактов с потребителями образовательных услуг, коллегами и
спонсорами.
В условиях
конкуренции, которая является двигателем всех новшеств и идей, работающих на
выживаемость и востребованность любого учреждения, а колледжей – особенно, сайт
должен являться потребностью, или вещью, отвечающей, в первую очередь, на
потребность в поисках выпускников школы и их родителей, базы для получения
качественного профессиального образования.
Необходимо
спроектировать Web-сайт колледжа Северо-Казахстанского Университета для
обеспечения внутренних потребностей. Он должен быть конкурентоспособным, иметь
привлекательный имидж, эффективную систему работы с информацией, оперативного
предоставления необходимых сведений вышестоящим организациям и широкой
общественности.
Рассмотрим
диаграмму декомпозиции IDEF0 «Проектирование Web-приложения колледжа СКУ» в
соответствии с рисунком 1.

Рисунок 1.
Диаграмма декомпозиции IDEF0 «Проектирование Web-приложения колледжа СКУ»
Весь процесс
проектирование Web-приложения разбивается на 4 блока декомпозиции:
· формирование
общей концепции иллюстрирует общую идею;
· разработка
страниц или шаблона представляет собой процесс разработки web-интерфейса или
шаблона, макета сайта в какой-то среде разработки;
· разработка
БД представляет собой процесс разработки БД в какой-то среде разработки;
· тестирование
служит для тестирования всего приложения и исправления ошибок, если такие
имеются.
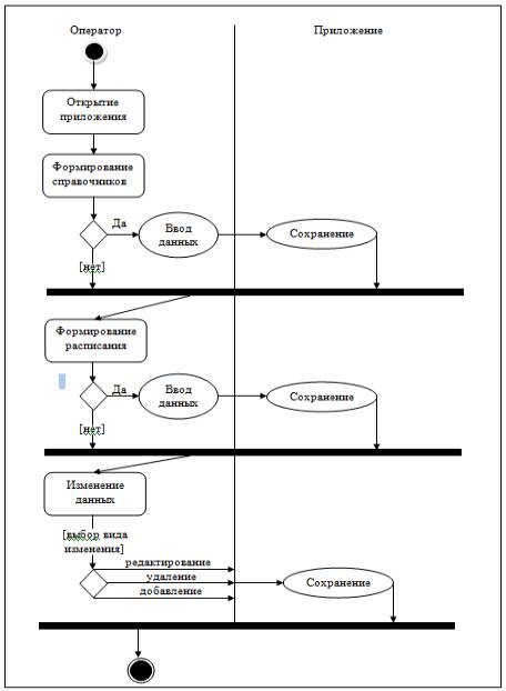
В диаграммах деятельности выделяются не обычные
состояния объектов, а состояния выполняемых вычислений – состояния действий. После
входа на сайт, оператор осуществляет работу с приложением. Сформировав
справочники следует процесс формирования расписания. Оператор имеет возможность
редактировать, удалять и добавлять данные в Web-приложении.
Общий вид диаграммы деятельности для работы оператора с Web-приложением
колледжа СКУ представлен в соответствии с рисунком 3.
Рисунок 2. Диаграмма
деятельности