Технические науки/6. Электротехника и радиоэлектроника
К.т.н. Саушев А.В., Иозефович О.В., Толокнова
О.М., д.т.н. Шошмин В.А.
Государственный университет морского и
речного флота
имени адмирала С.О. Макарова, Россия
Выбор варианта структуры электропривода
на основе анализа надежности
Выбор варианта структуры электропривода относится к многокритериальным задачам принятия решения, методология которых находится еще в стадии разработки. Одними из важнейших показателей качества электропривода являются показатели надежности и, прежде всего, вероятность безотказной работы. Следуя аксиоматической методике решения задач структурного синтеза и функционально-структурному подходу [1], выбор варианта решения будем производить на основе сопоставления стоимости и надежности.
Основным способом повышения показателей надежности электроприводов является резервирование. При этом можно составить большое число вариантов с различным резервированием тех или иных элементов, каждый из которых будет иметь свою вероятность безотказной работы и стоимость.
На примере простейшей
структуры электропривода сравним два возможных варианта по выбранным
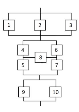
показателям качества. В структуре на рис. 1а
введены следующие обозначения: 1, 2 – трансформаторы (работают одновременно); 3
– автоматический выключатель;4 –вентильный преобразователь, состоящий из 6
тиристоров; 5, 6 – асинхронные электродвигатели, работающие совместно. В
структуре на рис. 1b: 1, 2, 3– трансформаторы (два из
них работают одновременно, один – резервный); 4, 6 – автоматические выключатели;
5, 7 –вентильные преобразователи; 8 – переключатель; 9, 10 – совместно работающие
асинхронные электродвигатели. Рассчитаем вероятности безотказной работы схем
для различных моментов времени, предполагая, что функция надежности изменяется
по экспоненциальному закону распределения. Расчет надежности первой структуры
(рис. 1а) достаточно прост и не
рассматривается. Для расчета надежности второй структуры (рис. 1b) воспользуемся методом статистических испытаний. Суть
расчета сводится к следующему. Задаемся интенсивностями отказов элементов
ч
. При этом
;
;
;
;
Каждое значение
интенсивности отказа домножаем на коэффициент использования k = 0.65 и на коэффициент 8760, определяющий
число часов в году.


Рис. 1а Рис. 1b
Зададим число
опытов для всех схем:
. Время наработки до отказа выберем в пределах:
(лет),
.
На основании метода статистических испытаний получим:
(rnd(1));
(rnd(1));
(rnd(1));
(rnd(1));
(rnd(1));
(rnd(1));
(rnd(1));
(rnd(1));
(rnd(1));
(rnd(1));
;
;
;
;
;
;
;
;
; ![]()
![]()
Составим функцию работоспособности, используя метод
путей:
;

;
; ![]()
На основании
расчетов построим графики зависимости вероятности безотказной работы P(t) в функции времени.

Рис. 3. График вероятности безотказной работы
На рис. 2 пунктирной линией обозначен график для первой структуры, а сплошной линий – для второй.
Анализ полученных результатов позволяет сравнить по показателю надежности и стоимости исходные варианты и выбрать наилучший из них.
Литература
1. Саушев А.В. Параметрический синтез электротехнических устройств и систем / А.В. Саушев. – СПб: ГУМРФ имени адм. С.О. Макарова, 2013. – 315с.