Технические
науки/5. Автоматизированные системы управления на призводстве
Ст.гр.зИС-у-10 Мусабаева Н.С., магистр технических наук Лобач Н.В.
Северо-Казахстанский
государственный университет им. М. Козыбаева
Разработка сайта для ГУ «Кызылжарский районный отдел
занятости и социальных программ»
На
сегодняшний день во многих сферах человеческой жизнедеятельности используются
ресурсы всемирной паутины. В итоге, разработка и создание подобных порталов
относится к категории важнейших и наиболее актуальных мероприятий, которые
позволяют фирмам и организациям достичь поставленных целей.
В настоящее
время считается хорошим тоном каждой организации иметь собственный портал или
сайт-визитку, где можно было бы ознакомиться с информацией о предприятии,
задачах и функциях управления, оставить отзывы, предложения и связаться с
кем-то из руководства. ГУ «Кызылжарский районный отдел занятости и социальных
программ» не имел собственного сайта, поэтому руководством было принято решение
о создании сайта-визитки.
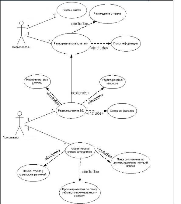
На этапе
системного анализа выявляются задачи, решаемые в предметной области,
определяются потоки работ и информации. Результатом описания требований
пользователей является диаграмма
вариантов использования - Use Case.
Диаграмма
вариантов использования или прецедентов для системы учета кадров включает в
себя следующее: 2 актера, 11 прецедентов, 3 отношений ассоциации, 8 cтереотипов
«include» (включение), 1 cтереотип «extends» (расширение).
«Программист
отдела» – актер, исполняющий роль
администратора сайта «Кызылжарского отдела занятости и социальных программ».
«Пользователь»
– актер, исполняющий роль пользователя
сайта «Кызылжарского отдела занятости и социальных программ»».
В
соответствии с рисунком 1 представлена диаграмма вариантов использования для
класса «Пользователь» и «Программист».

Рисунок 1. Диаграмма Use
Case для класса «Пользователь» и «Программист»
Изобразим
на рисунке 2 диаграмму сотрудничества, которая показывает взаимодействие
объектов в контексте моделируемой системы.
Рисунок 2. Диаграмма сотрудничества
(кооперации)
Скриншот
главной страницы представлен в соответствии с рисунком 3.

На сайте
реализована кнопка «Поиск», регистрация и авторизация пользователей, а также
чат и форум для связи с населением.